将府实验学校(原陈分实验)收费项目有哪些?分别是多少钱?北京小升初网分享相关信息,详情见下图!

温馨提醒:
以往将府实验学校小升初面向朝阳区全区招生,具有朝阳区学籍或成功办理回朝阳区小升初的学生可报名;
手机和电脑上都保存上孩子相关信息,以便随时使用!包括:
- 姓名、性别、民族、生日、身份证号、就读小学、学籍号、学籍所在地、户籍所在地、家庭住址、联系电话
- 父亲、母亲的姓名、学历、工作单位、职务、联系方式
- 是否是市级三好学生、市红领巾奖章、区级三好学生
- 校内职务(六年级)、优秀证书上传、自我介绍

2025-11-25 14:28|编辑: 苗子|阅读: 720
摘要
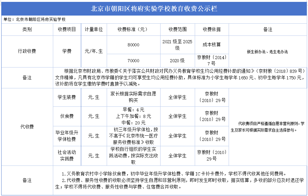
北京市朝阳区民办学校-将府实验学校学费为8000元/年/生,早餐4元,上下午加餐8元,中餐20元,社会活动实践费按实际支出收取,学生装非根据实际需求自愿购买。
将府实验学校(原陈分实验)收费项目有哪些?分别是多少钱?北京小升初网分享相关信息,详情见下图!

温馨提醒:
以往将府实验学校小升初面向朝阳区全区招生,具有朝阳区学籍或成功办理回朝阳区小升初的学生可报名;
手机和电脑上都保存上孩子相关信息,以便随时使用!包括:
声明:本文由北京小升初网团队排版编辑,来源于将府实验学校,如有侵权,请及时联系管理员删除。
朝阳民办中学-将府实验学校初中招生信息采集入口开通
将府实验学校被八十中学授牌“优质生源基地”学校,贯通拔尖创新人才培养有更多可能
北京市朝阳区将府实验学校被授予北京中学“优质生源基地校”称号
2026北京小升初关注!各区中学新动态汇总(公办+民办)
2026朝阳小升初信息汇总(政策、时间、非京籍材料、途径、流程、志愿填报、录取查询等)
0
收藏
微信扫一扫分享
微信里点“发现”
扫一下二维码便可将本文分享至朋友圈
上一篇:朝阳民办中学-将府实验学校初中招生信息采集入口开通
下一篇:网传燕京实验中学加入八十中学教育集团
没有更多了