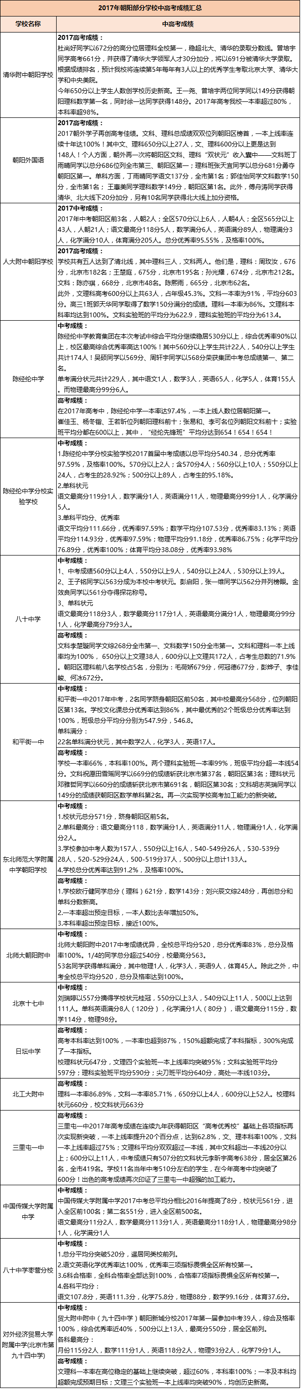
近日,很多家长咨询人朝、清朝、八十、朝外等这些学校究竟有多强?现在,北京小升初网特整理朝阳已有学校的2017年中高考成绩汇总,关注的家长可了解(注意:各校排名不分前后顺序)。

声明:本文内容综合整理自各学校官网,家长分享,由北京小升初网团队(微信公众号搜索:北京小升初网)排版编辑,如有侵权,请及时联系管理员删除。

2017-08-01 10:04|编辑: 西汐|阅读: 7032
摘要
近日,很多家长咨询人朝、清朝、八十、朝外等这些学校究竟有多强?北京小升初网特整理学校2017中高考成绩,供2018小升初家长参考。
近日,很多家长咨询人朝、清朝、八十、朝外等这些学校究竟有多强?现在,北京小升初网特整理朝阳已有学校的2017年中高考成绩汇总,关注的家长可了解(注意:各校排名不分前后顺序)。

声明:本文内容综合整理自各学校官网,家长分享,由北京小升初网团队(微信公众号搜索:北京小升初网)排版编辑,如有侵权,请及时联系管理员删除。
2017年北京各中学中考成绩汇总
0
收藏
微信扫一扫分享
微信里点“发现”
扫一下二维码便可将本文分享至朋友圈
上一篇:朝阳部分学校2017中高考成绩汇总
下一篇:2017年东城部分学校中高考成绩汇总
没有更多了