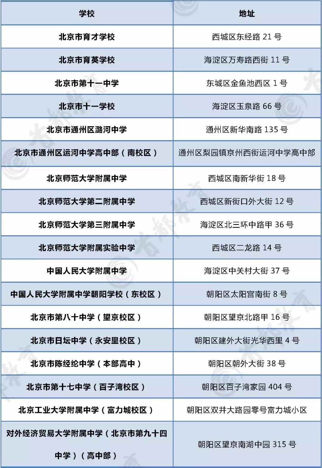
2019北京高考容易混淆及容易走错校区考点校名单分享如下所示,供大家查看。

声明:本文信息来源于首都教育,由北京小升初网团队(微信公众号搜索:北京小升初网)排版编辑,如有侵权,请及时联系管理员删除。

2019-06-05 17:08|编辑: 苗子|阅读: 1231
摘要
北京2019高考容易混淆考点校名单分享给大家,不走错,涉及学校有育才学校、育英学校、十一中学、十一学校等,供2019北京高考考生家长了解。
2019北京高考容易混淆及容易走错校区考点校名单分享如下所示,供大家查看。

声明:本文信息来源于首都教育,由北京小升初网团队(微信公众号搜索:北京小升初网)排版编辑,如有侵权,请及时联系管理员删除。
2019年高考全国统考科目时间安排
2019年北京高考政策重大变革,本科一、二本合并录取
2019高考意外提前避坑攻略
0
收藏
微信扫一扫分享
微信里点“发现”
扫一下二维码便可将本文分享至朋友圈
上一篇:2019高考意外提前避坑攻略
下一篇:2019高考两天出行提示
没有更多了