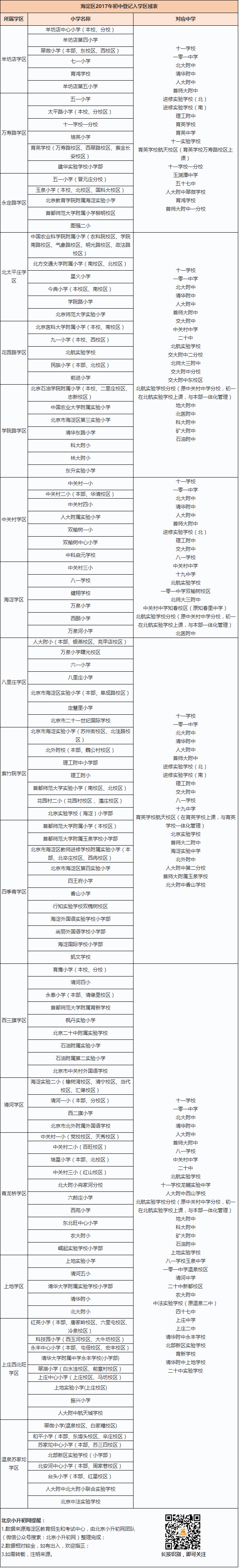
2017海淀小升初登记入学将所有学区划分为5大区域,每一区域包含若干学区。为方便2018海淀小升初家长了解,北京小升初网团队特整理登记入学时各小学对应初中学校名单如下,也就是所在小学可选志愿有哪些?

声明:本文内容综合整理自海淀区教育招生和考试中心,家长分享,由北京小升初网团队(微信公众号搜索:北京小升初网)排版编辑,如有侵权,请及时联系管理员删除。

2017-09-15 08:34|编辑: 西汐|阅读: 2948
摘要
北京小升初网特整理海淀小升初登记入学各小学对口中学名单一览表,涉及七一小学、人大附小、清华附小以及十一学校、北大附中、人大附中等,2018小升初家长可择校参考。
2017海淀小升初登记入学将所有学区划分为5大区域,每一区域包含若干学区。为方便2018海淀小升初家长了解,北京小升初网团队特整理登记入学时各小学对应初中学校名单如下,也就是所在小学可选志愿有哪些?

声明:本文内容综合整理自海淀区教育招生和考试中心,家长分享,由北京小升初网团队(微信公众号搜索:北京小升初网)排版编辑,如有侵权,请及时联系管理员删除。
海淀区2017年小升初入学信息汇总
0
收藏
微信扫一扫分享
微信里点“发现”
扫一下二维码便可将本文分享至朋友圈
上一篇:2018海淀小升初30所学校特长招生参考类别及项目
下一篇:2018海淀小升初20大优质中学实力及招生方式参考
没有更多了