西三旗学区大调整,海淀北部地区二十中学附属实验学校、石油学院附属实验小学、育鹰小学自发结盟,成立新教育联盟——EASY联盟。北京小升初网特整理相关内容,供各位家长查看了解。
“E”是(eyes:视野、)“A”是(ally:合作、adaptable: 适应能力强的)“S”是(share:分享)“Y”是( youthful: 洋溢青春活力的,朝气蓬勃的,富有热情的)
EASY联盟,打破海淀教育均衡发展的固有模式,北京二十中学附属实验学校、北京石油学院附属实验小学、育鹰小学,上周正式结成新教育联盟,也不同于教育集团,利用课程资源共享,实现真正优质资源的流动。
三所学校同属于西三旗学区,同作为海淀2016年开始打造的新优质校建设工程(海淀十三五“三大重点教育改革项目”之一,对学校进行强力的精准扶持),这一强强联手,将成为继北大附中强势进驻西三旗地区之后的,又一地标式强区。
怎么联盟?首先,小学阶段拿出语数英三大主科,进行深度融合。简而言之,我有你无的你拿走,你有我无的我拿走。用官方语言来说,就是easy联盟的“1+2”课程理念:“1”指各自学校的课程(共同学习研讨、深度“手拉手”);“2”指联盟校中其他两所学校的课程(学生可根据自己的学习兴趣和内容选学其他学校的课程)。
三个学科在实施过程中,不同于以往,将尤其注重学段衔接(因为,二十中附校是目前北部最具潜力的一所九年一贯制学校,依托于二十中教育集团,以及 长陈恒华的办学)和贯通培养,注重专题研究,注重教学资源的开发,注重研究成果的发布。三所学校主科研究内容和方式的一致,为这个新优质联盟的成立提供了基础。
这个新联盟中,作为一所刚成立五年的学校,二十中附校实际上是非常强势的,脊梁课程做了五年,九年一贯制学校一体化课程体系的建设实践研究,已经拿了北京市基础教育课程建设优秀成果的一等奖(足见在这几年发展势力非常猛的二十中教育集团扶持下的潜力)。

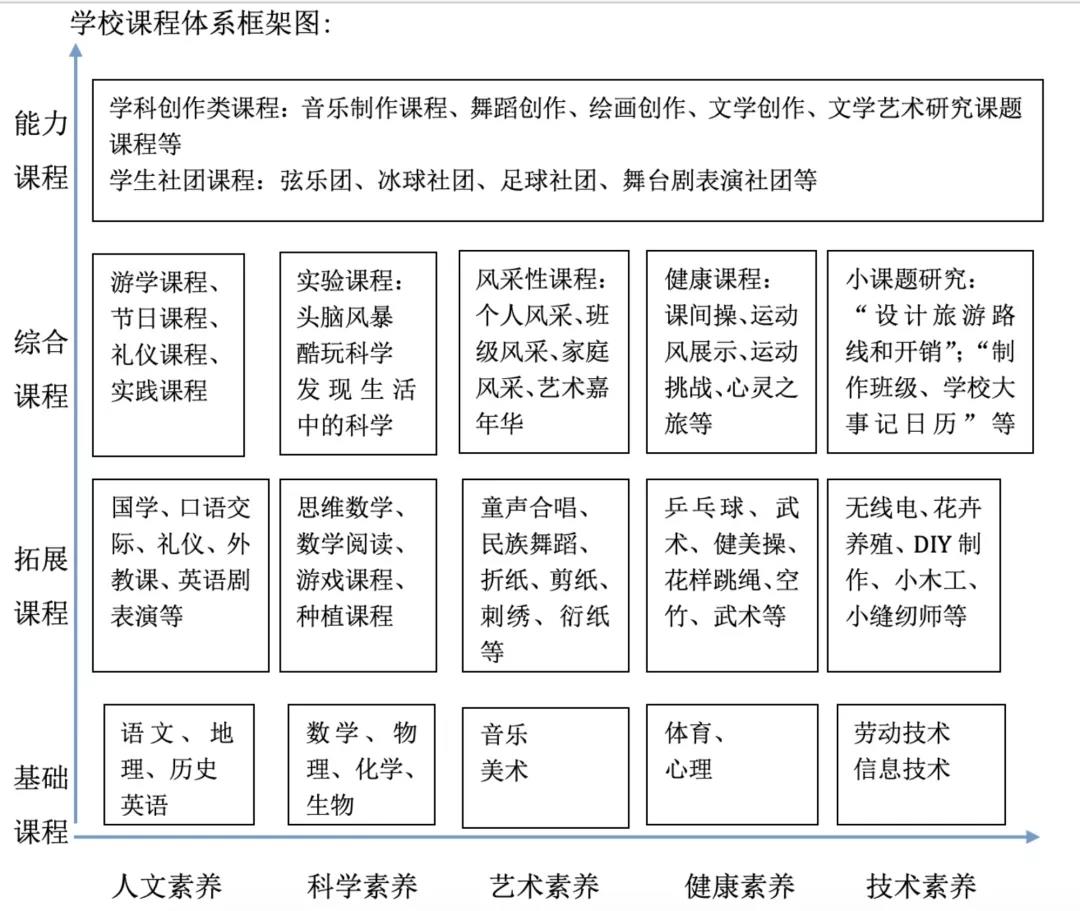
不只是整个课程体系建得比较完善成熟,学校的拓展课程一直做得很丰富,这也是北部学生在学校就能享受到的重要资源。
目前,低学段(1-2年级)开了经典童话故事电影赏析、心理乐坊、卡林巴琴、魔术表演、拉丁舞、趣味网球、跆拳道、多米诺等58门课程。
中学段(3-5年级)开了生物进化论、花卉白描、剪纸艺术、我的缝纫时间、戏剧、花样滑冰、冰球、轮滑、STEAM课程、3D编程等54门课程。
高学段(7-8年级)开了景泰蓝、非洲鼓、踢踏舞、C语言程序设计、刺绣、尤克里里、Python趣味编程、WER机器人普及、星际探索等19门课程。每一学期学生选择两门课程,乐在其中。
除了三大主科的融合之外,还有一个重要的课程流动,是现今从上到下(尤其是中高考)最为注重的传统文化课程的融合。联盟里三所学校,开了剪纸、诵读、书法、武术、古诗词,还有景泰蓝、京剧脸谱等等非遗类课程,将也深度融合。

还有一个对于在校生而言,非常实在的资源流动,就是三校社团联盟。(小学社团联盟并不多,三所学校在做大做强自己学生社团的同时,实现了这一创举)。比如二十中附校的社团资源比较强大,在科技素养、健康素养、艺术素养等几大方面都有社团:科技类社团主要有信息技术社团、WER机器人社团、航模社团;体育类社团主要有“北极星”冰球社团、“炫动”队列滑社团等……
三校社团类课程联盟,将要求学生每个学期必须在三所学校选择4门课程,本校选择2门,另外两所学校各选1门。每门课程3学分,课程类别、形式不限。在课程的学习上要坚持这些原则:资源共享;为学生提供多样性选择;学分互认;荣誉共享。
每个学期利用学期末放假前的实践周,联盟校联合开展夏令营或冬令营课程。
EASY联盟三校简介
北京二十中学附属实验学校,是一所2014年新建立的九年一贯制学校,学校秉承北京二十中学教育集团的教育理念,建校的五年来一直致力于“脊梁教育”课程体系的建设,重点进行整合型课程、贯通培养课程的开发和实施。学校把建设优质、和谐、创新的海淀北部教育新地标作为办学目标。
北京石油学院附属实验小学自2011年建校以来,依托学校所处周边区域蓬勃发展的特点,提出了“活力”核心理念,并逐步建立和完善了“活力文化”体系,将“创办一所勇于探索,充满活力的优质小学”作为办学目标,着力打造“三实三活”的活力课堂,营造“活力乐园”的环境文化,初步形成了“活力教育”办学特色。
育鹰小学特色传统文化课程有诵读、古诗词欣赏、面塑、剪纸、版画、风筝、围棋、民族民间舞等,课程均以学生选课为主,依据学生兴趣开展课程。传统文化课程的内容、表达方式以及在校园所形成的文化环境和文化氛围,对学生有着直接或潜移默化的导向作用,具有“润物细无声”的功效和“滴水穿石”的力量。
声明:本文信息来源于北京青年报、教育圆桌,由北京小升初网团队(微信公众号搜索:北京小升初网)排版编辑,如有侵权,请及时联系管理员删除。






























