为加快人工智能在高等教育领域的创新示范应用,构建人工智能与高等教育融合发展新生态,经过高校自主申报、专家评审论证,北京市教委遴选出首批12个高等教育人工智能典型应用场景——

据介绍,为贯彻落实市委市政府关于推进教育领域人工智能应用的部署要求,加快人工智能在高等教育的示范应用,遴选支持一批具有前瞻性、创新性、代表性的高等教育人工智能典型场景,支撑人才培养模式变革。今年4月下旬以来,市教委面向市属高校开展了首批高等教育人工智能典型应用场景建设申报工作,场景聚焦人工智能赋能教学环境、学校治理、终身学习等几个方面,重点关注对学校现有办学模式、学科建设、人才培养等产生的根本性影响,体现“小切口撬动大变革”。
首批高等教育人工智能典型,应用场景体现三个特点
综合考虑场景方向、示范带动作用等因素,评选出其中的12个案例作为首批高等教育人工智能典型应用场景,概括为三个方向:
一是支撑高校专业学科建设,运用人工智能推动学科专业和课程资源建设,创新教育教学模式。包括:首都师范大学基于人工智能技术的应用数学个性化教与学、中国戏曲学院人工智能赋能戏曲教育教学创新、北京市财贸职业学院会计专业教学资源库建设、首都医科大学智慧口腔医学虚拟仿真实践基地建设与应用等。
二是大模型助力教学科研创新,通过跨学科知识图谱构建和大模型技术赋能人才培养,推动人工智能与教学科研深度融合。包括:北京工商大学数字商学交叉学科大模型教学平台、首都经济贸易大学AIGC智慧教学平台的建设与应用、北方工业大学新工科个性化学习和能力测评等。
三是提升学校现代化治理水平,深化治理方式变革,优化管理体制和服务模式,助力校园精细化管理和师生个性化服务。包括:北京工业大学校园AI门户全场景应用、北京信息科技大学校园智能应用平台等。
北京市将打造形成一批可复制、可推广的典型应用场景
人工智能为教育提质升级提供了发展路径,是开辟首都教育发展新赛道、新优势的主要突破口,是建设教育强国的必然要求,对于构建智能化、网络化、个性化、终身化教育体系具有重要意义。
北京市委市政府高度重视教育领域人工智能应用发展,针对首批高等教育人工智能典型应用场景,市教委要求各高校积极拥抱新技术革命,统筹规划,主动应对,把人工智能融入到立德树人、办学治校全过程,既要充分发挥北京高校科技创新与人才培养优势,也要积极打造具有自身特色的人工智能应用场景样板。
下一步,市教委将积极开展典型应用场景的培育与指导,并充分发挥典型应用场景的示范引领作用,打造形成一批可复制、可推广的典型应用场景。
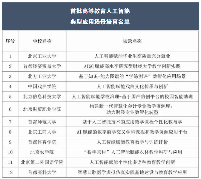
首批12个北京高等教育人工智能典型应用场景简介
北京工业大学:人工智能赋能毕业生高质量充分就业
建设以“燕小北”为标识的AI就业指导助手,通过人工智能及大数据技术结合我校实际,为学生就业提供智能帮扶,促进我校毕业生高质量充分就业。对学生在校期间的理论学习、实践锻炼、模拟测评等活动进行记录,建立学生数智化档案,根据市场风向和学生特点设计学习路线生成知识图谱,指导学生确定职业发展方向;依据学生发展规划智能筛选最为适合的职业规划导师;与数据优势企业合作,使用AI技术基于学生数智化档案、兴趣和发展规划进行就业岗位精准推送,同时通过数字技术生成该岗位模拟面试环境;在学生成功就业后,AI就业指导助手自动办理离校就业手续,形成完美闭环。
首都经济贸易大学:AIGC赋能高水平研究型财经大学教学创新实践
本项目依托学校数字经济新兴交叉学科平台和经管类专业特色,以科大讯飞、文心一言、智谱清言,kimi等国内一线通用大模型为平台基座,充分融入首都经济贸易大学中国市场主体数据库1.6亿用户数据信息,构建AIGC智慧教学平台,深入挖掘企业图谱、产业生态链和商业系统复杂系统模型,打造课程专属案例库、数据库、专题场景和实训实践模块,深度赋能传统商科课程的前沿性、创新性和高阶性建设迭代升级,打造《企业战略管理》《品牌管理》等示范性AIGC课程。
北方工业大学:基于知识-能力图谱的“学练测评”数智化应用场景
基于知识-能力图谱的“学练测评”数智化应用场景,在北方工业大学现有的智能化教学资源标注和检索平台、课程智能助教、课程全维度数智化与评价的基础上,通过供给侧改革,聚焦自主学习能力,建设能力目标导向的教学环境,构建一个服务教学全流程的数智化应用平台。平台在基于大模型构建数字教学资源的基础上,一方面,为学生提供智能学伴,为教师配备智能助教;另一方面,具备学情分析、学生和班级动态学习画像等功能。预期建成一个覆盖15个工科专业、惠及35门骨干课程的数智化“学练测评”教学应用平台,让学生获得全时段、全场景个性化辅导,让教师从低效的重复性工作中解放出来,为地方应用型高校的教育数字化转型提供可复制的典型教学场景。
中国戏曲学院:人工智能赋能戏曲文化传承与创新
中国戏曲学院积极探索人工智能与戏曲教育的深度融合,打造了国戏专属的人工智能助手—国戏精灵,开展了“人工智能+戏曲教育”的一系列应用创新。在此基础上,将系统性整理珍贵戏曲文献、建设中国戏曲知识库和知识图谱,为人工智能提供权威的戏曲知识来源;开展基于戏曲特色数据集的训练和微调,输出高质量的戏曲垂直领域模型;搭建服务戏曲欣赏、学习、创作的人工智能应用场景,并将建设成果应用于戏曲教育教学和知识普及。以此推动戏曲教育教学方式创新,开创智能化、个性化学习新范式;深化数智赋能,实现人工智能大模型与戏曲文化的深度融合;拓宽戏曲传承传播边界,推动戏曲文化传承和创新。
北京信息科技大学:人工智能赋能学校治理-基于国产信创平台的校园智能助理
北京信息科技大学积极推动人工智能赋能学校治理,建设“校园智能助理”系统,打造国产信创智能平台并开发智能应用。具体包括:建设国产化信创智能基础平台,提供模型运行、API接入、RAG、工作流和智能体等能力;建立智能应用的数据基础,将非结构化数据转化为向量数据存储,并将结构化数据和数据API以权限方式接入智能应用;开发服务于学校治理的特色应用,如智能搜索、智能数据展示和智能应用助手。智能搜索通过生成式搜索技术提高信息检索效率;智能数据展示对接教务学工等数据,利用TXT2SQL技术使用户能用自然语言获取和展示数据;智能应用助手将问答式界面与学校应用打通,为用户提供快捷办事渠道。
北京财贸职业学院:构建新一代智慧化会计专业教学资源库,助力财经专业数智化转型
北京财贸职业学院依托学校三级智慧学习环境,积极应对人工智能技术和财务数智化发展对专业和教学的影响,构建具有学情感知能力的虚拟实训环境,推动人工智能支撑下的财经专业教学新模式变革。引入知识图谱、AI助教、课程地图等技术,重构资源库平台架构,提升平台智慧化程度。引入数字人技术,开发基于专业知识库的强交互能力的课程,破解特色化资源供给的瓶颈。实现了更加精准、高效的教学、学习支持。为学生提供个性化指导,实现专业教学的因材施教。全面提升了师生数字素养与技能。有力的推动了财经专业的数智化转型。
首都师范大学:基于人工智能技术的应用数学课程个性化教与学
通过深度整合人工智能技术,打造个性化全流程的应用数学教学实训平台。该平台可以为应用数学专业的学生提供学情诊断、个性化数字画像、资源精准推送、AI答疑辅导等功能。具体的,平台的智能系统首先与每位学生进行问答交流,制定符合其自身能力和职业兴趣的培养方案,同时为其建立教学档案,记录课堂参与度、作业完成情况以及学习进步轨迹。系统能够根据学生的学习进度和表现,自动筛选并推荐合适的学习资源和训练资源,帮助学生提高学习效率。教师可以通过系统了解学生的学习情况,及时提供反馈和指导。系统还能够集成智能辅导机器人,解答学生在学习过程中的疑问,提供全天候的学习支持。
北京工商大学:AI赋能的数字商学交叉学科课程和教学资源应用平台
北京工商大学通过搭建AI赋能的数字商学交叉学科课程和教学资源应用平台,集成自适应课程、智能推荐交互学习空间、智能学习矩阵资源群,拓展智能化教学边界,形成特色培养理念和模式,推动人工智能与教育教学深度融合,加快构建“人工智能+教育”的新生态,树立示范标杆。应用平台建设具体包括基于AI大语言模型技术打造1门自适应“数字商学”课程;建成智能问答资源库1个,完成知识图谱知识点拆解200个,开发建设虚拟资源课件100个,虚拟资源600分钟,形成智能教学配套辅助学习矩阵资源群;通过深度学习和大模型迁移学习技术,搭建形成“交叉融合、智能交互、开放共享”的智能交互学习平台和环境,实现资源智能推荐和个性化学习路径规划。
首都体育学院:人工智能赋能教育教学与训练评价
人工智能技术赋能聚焦体育学科专业课程的专项运动技能学习和评价,及运动过程精准监测和运动危险事件AI识别报警,解决课程教学中运动技能学习指导的难点和专项技术评价的痛点,推动体育学科专业课程建设和专项技术教学改革创新,开展破解课程学习和评价、运动过程精准监测等难题。推进专业课程教学改革,从教育数字化切入,促进运动专项课程的教学设计、教学过程组织、教学方法和教学手段的改革,提升教学质量和专业人才培养质量。
北京农学院:“数字京村”人工智能赋能农林教学科研与应用
项目依托北京市乡村大脑--“数字京村”平台,开展面向农林特色需求的新型人工智能应用人才培养和交叉学科科研条件建设工作。通过农林科技咨询智能问答系统的升级和运行,为农业农村用户提供高效的智能化科技咨询服务,为学校科研团队梳理和推荐面向实际生产需求的科研选题,为智能科学与工程学院修订面向农林特色需求的新型人工智能应用人才培养方案提供指导,为学生开展农林产业人工智能技术应用实践提供渠道。项目的实施,将在高校教学、人才培养、科学研究等三个方面系统提升北京农学院的水平和声誉,打造“人工智能赋能农林教学科研与应用”的特色和典型应用场景。
北京第二外国语学院:人工智能赋能个性化多语种教育教学创新
利用知识图谱、AI助教、口语评测等前沿技术,建设一个多语种教学平台,利用人工智能赋能语言教学,改革传统外语教学模式。核心应用包括构建个性化多语种教学平台、开发多模态数字教材、构建课程知识图谱、实现AI驱动的自动口语训练与评测。创新点主要在于:(1) 利用AI技术优化多语种课程知识图谱,实时调整教学内容以适应每个学生的学习需求;(2) 整合多模态教材,增强学习的互动性和趣味性;(3) AI助教和自动口语评测功能帮助学生个性化自主学习、强化语言基础训练;同时,减轻语言教师的日常工作量,使其更专注于教学创新和个性化指导。此外,该平台还能促进终身学习,具有广泛的社会应用价值。
首都医科大学:智慧口腔医学虚拟仿真实践基地建设与教育教学应用
本项目在大量典型口腔疾病资料基础上,综合运用人工智能技术、虚拟仿真技术构建虚拟口腔标准化病人。针对口腔医学生须掌握的病史采集、口腔检查、病例分析、职业素养及口腔基本操作技能等进行一体化虚拟智能仿真系统研发,构建以口腔医学本科核心课程为基础的,涵盖多种口腔疾病、高度逼真的虚拟口腔标准化病人模型,搭建基于临床情境的情景化口腔临床思维培训与考核实践平台,为各层次口腔医学生临床诊疗思维培养和临床操作技能培训与考核提供支撑。
延伸阅读:






























