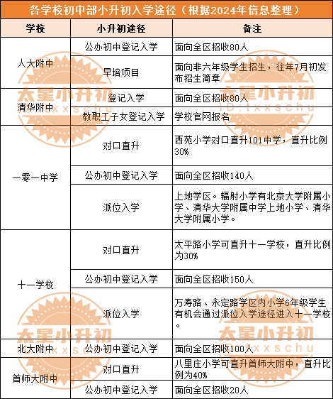
在海淀小升初,“六小强校”——人大附中、清华附中、北大附中、101中学、首师大附中和十一学校广受小升初家长青睐。2024年这六所学校通过哪些小升初途径招生呢?一起来看!


2024-07-03 17:40|编辑: 杨老师|阅读: 1554
摘要
在海淀小升初,“六小强校”——人大附中、清华附中、北大附中、101中学、首师大附中和十一学校广受小升初家长青睐。2024年这六所学校通过哪些小升初途径招生呢?一起来看!
在海淀小升初,“六小强校”——人大附中、清华附中、北大附中、101中学、首师大附中和十一学校广受小升初家长青睐。2024年这六所学校通过哪些小升初途径招生呢?一起来看!

声明:以上内容来源于北京小升初网,如有侵权,请联系小编删除,万分感谢!
0
收藏
微信扫一扫分享
微信里点“发现”
扫一下二维码便可将本文分享至朋友圈
上一篇:2024东城暑假前转学结果出炉!各校转学情况是?
下一篇:北京亦庄实验中学2024中招宣讲会即将开启!
没有更多了