8月1日,北京市属高校博物馆的“京彩”假期系列主题活动盛大启幕,该活动由北京市教育委员会精心策划并主办,携手北京市中小学生社会大课堂管理办公室及北京联合大学共同承办,同时得到了北京服装学院、北京印刷学院、北京建筑大学及首都体育学院的鼎力协办。
此次活动,北京市教委充分利用中小学社会大课堂这一广阔平台,创新性地将市属高校博物馆资源融入中小学生的假期生活,旨在将思政课堂延伸至校外,深化大中小学思想政治教育的一体化格局,打造出一个个“行走中的思政课堂”,让学习在行走中发生,知识在体验中深化。
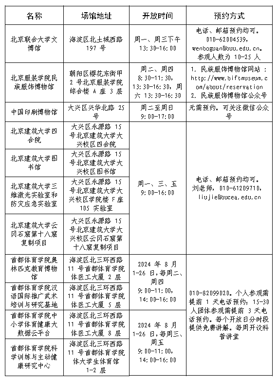
自8月1日起,来自5所市属高校的11座博物馆正式向全市中小学生敞开大门,学生们可通过电话预约、官方网站及微信公众号等多种便捷渠道轻松预约参观。这11座博物馆涵盖了国情市情、传统文化、中医精髓、历史考古、航空航天、地理地质、纺织印刷、音乐艺术等多个精彩纷呈的领域,为青少年提供了一处集文化熏陶、历史探索与社会实践于一体的综合性学习乐园。在这里,孩子们将在探究式、场景式、体验式及沉浸式的学习氛围中,不断增长见识,拓宽视野,全面提升综合素养。
特别值得一提的是,北京联合大学的文博馆通过文物展示、虚拟仿真技术及北京历史文化脉络的生动呈现,让学生近距离感受文化遗产的魅力,深入了解考古学的前沿成果,进一步弘扬了中华优秀传统文化。北京服装学院的民族服饰博物馆,作为国内首屈一指的服饰类专业博物馆,如同一座活生生的民族文化基因库,展示着中华民族多姿多彩的服饰文化,促进了民族认同与团结。
北京印刷学院携手中国印刷博物馆,展现了中国印刷术从起源到辉煌的壮丽历程,这座世界之最的印刷专业博物馆,成为连接过去与未来的桥梁,让学生深刻领悟到印刷文化的博大精深。北京建筑大学则以其独特的教学资源,如大兴校区的四合院、高科技实验室及云冈石窟复原项目,向学生们展示了建筑设计的奥秘、文物保护的技术以及防灾减灾的前沿知识。
此外,首都体育学院通过开放奥林匹克教育博物馆、体育健康大数据平台等多个场馆,激发中小学生对体育文化的兴趣,引导他们关注身心健康,培养积极向上的体育精神。
展望未来,北京市属高校博物馆将持续对中小学生开放,市教委也将积极推动更多高校博物馆加入这一行列,不断丰富和完善中小学的博物馆教育资源,构建起学校、家庭、社会三位一体的协同育人体系,为青少年的全面发展贡献力量。
附件:各场馆地址、开放时间及预约方式































