官方发布《2023-2024年北京教育事业发展统计》中北京市小学阶段在校生110万余人。预计将有17W+人参加2025年北京小升初!各区入学途径招录数据是?录取顺序如何?2025小升初及低年级家长我们来看详情!
根据发布文件中显示:北京市五年级(2024年9月后为新六年级)在校生人数为177975人。
注意:下述图表数据含在京就读的非京籍学生,不含外省市跨区回北京户籍或房产所在地初中入学的学生,同样未去除毕业将回生源地读初中的非京籍学生等。旨在让各位小升初家长了解大概情况,提前做好升学途径的选择。虽然这些在校生人数并不直接等同于最终参加小升初考试的学生人数,但可以从侧面反映出北京小升初市场的竞争激烈程度。

由上图可以看出:
1、2024年9月后北京市准6年级人数将达17w+,准2年级在2029年小升初突破20w。
2、准六年级相比已毕业六年级在校生人数,朝阳、昌平、房山增长人数较多,2025年北京小升初人数还会持续增长。
除此之外,掌握各个区的入学途径和录取率对于准六年级学生及家长也至关重要,下面一起看下2024年东西海朝四区入学途径和招生计划,家长们可以为2025年小升初报考作一个参考。
海淀区
海淀2024小升初各入学途径招生范围、招生学校、招生人数及填报规则,详见下图!

录取顺序:公办初中登记入学/公办寄宿学校(班)入学、按比例对口直升/民办校→派位入学。
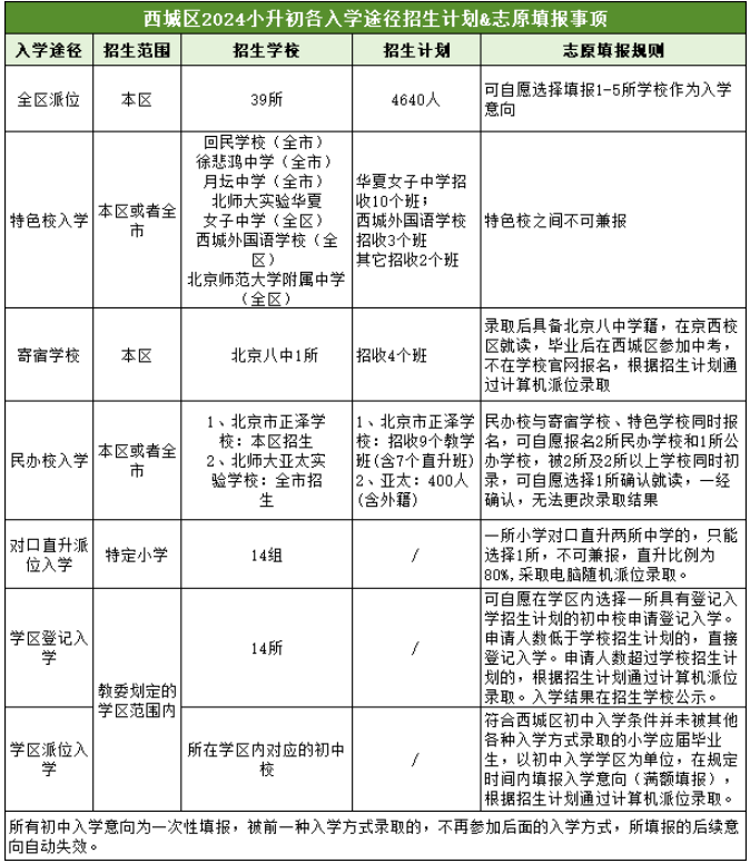
西城区
西城小升初入学途径招生范围、招生学校、招生人数及填报规则,详见下图!

录取顺序:全区派位→特色学校、寄宿学校、民办学校→对口直升入学→学区登记入学→学区派位入学。
朝阳区
朝阳2024小升初各入学途径招生范围、招生学校、招生人数及填报规则,详见下图!

录取顺序:一批次(全区范围内第一组公办派位入学/全区范围内第二组公办派位入学/公办寄宿/民办校)→二批次(单校划片/多校划片)。
东城区
东城2024小升初各入学途径招生范围、招生学校、招生人数及填报规则,详见下图!

录取顺序:第一批次派位(优先发展初中登记入学)→第二批次派位(全区初中校)→第三批次派位(定向名额派位/对口派位/学区服务片派位)。
以上就是关于“2025年北京小升初报考人数分析”的相关内容,由于政策和招录数据可能随时间和政策变化而有所调整,家长需要密切关注相关信息动态,以便及时调整策略。同时,家长应多向学校老师、往届/应届家长及专业人士咨询,大家可以扫下方👇👇👇二维码添加"2025年北京小升初交流群",及时获取最新信息!

延伸阅读:
点击查看>>>北京各区小升初入学条件信息汇总(2025年关注)
点击查看>>>2025年北京各区小升初划片/派位对应初中汇总































