过年期间,喷香的饺子、酥脆的炸货,还有各种大鱼大肉、糕点糖果,小朋友很难忍住不吃,不少家长也忧虑如何帮孩子逃过“每逢佳节胖三斤”的魔咒。
国家卫生健康委此前面向公众发布了新版《体重管理指导原则(2024年版)》,其中对儿童的体重管理提供了指导建议。孩子到底多胖才叫胖?如何减肥更科学?快来一起来看看吧!
超重肥胖的判定标准是什么?
孩子如何判断是否超重、肥胖?体重指数(BMI)是衡量人体胖瘦程度的标准。
-
BMI=体重(kg)/身高(m)²
附表1: 7岁以下儿童年龄别BMI的标准差法评价营养状况。

附表2:7岁以下男童年龄别BMI的标准差数值
7岁以下儿童低于相应年龄别 BMI 中位数的 2 倍标准差为消瘦,高于中位数的 1 倍标准差但不高于 2 倍标准差为超重,达到或超过 2 倍标准差则为肥胖(见附表 2和附表 3)。

附表3:7岁以下女童年龄别BMI的标准差数值

附表4:7~18 岁儿童青少年性别年龄别BMI筛查超重与肥胖界值。

“管住嘴”“迈开腿”?减肥误区还有很多人不知道
社会公认的“轻断食”“戒晚餐”“断碳水”等减肥方式真的管用吗?孩子运动量越大减得越多?学龄儿童健康减肥究竟应该怎么做?
从医学上说,营养治疗是肥胖症综合治疗的基础疗法,主要包括限能量饮食、高蛋白饮食、轻断食、低碳水化合物饮食等方式。其中,就有轻断食的“选项”。轻断食不代表不吃饭,过度的节食是不科学的。
不科学的断碳水会对身体造成伤害。比如,脑细胞主要靠葡萄糖供能,如果长期断碳水,大脑细胞葡萄糖供给不足,有可能导致记忆力下降。
《体重管理指导原则(2024年版)》建议,要定期监测孩子的身高、体重、生长曲线。在不影响学龄儿童正常发育的前提下,超重肥胖儿童应限制总能量摄入,消瘦儿童需要排除疾病,保证营养摄入充足。
同时要调整孩子的饮食结构。控制脂肪的过量摄入,减少饱和脂肪酸并避免反式脂肪酸的摄入,保证优质蛋白摄入。帮助孩子养成良好饮食习惯和饮食行为。规律三餐摄入,科学合理加餐,限制甜食、零食及含糖饮料。食不过量,专注进食,进食速度不宜过快。帮助孩子合理减重。不建议对孩子实行节食减重和快速减重。
家长具体可通过以下方式帮助孩子管理体重:
膳食管理
家长要帮助5岁及以内孩子养成健康饮食习惯,合理选择食物,保证儿童青少年生长发育基本需要及膳食营养平衡。
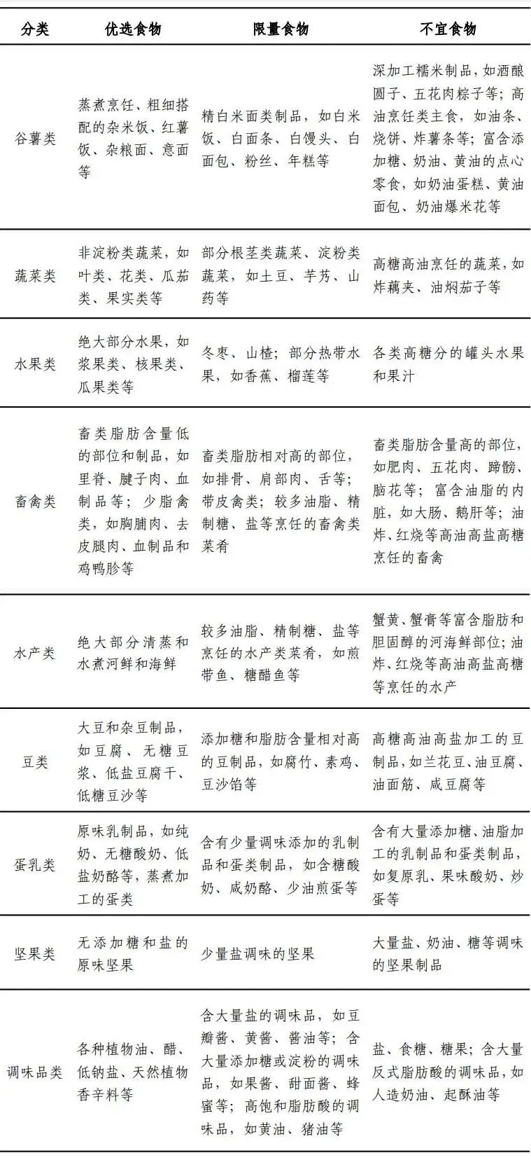
家长要保证6~17岁儿童青少年生长发育基本需要及膳食营养平衡,合理选择食物(见附表 5)。

附表5:各类食物选择举例。注:当儿童体重在正常范围内,应该尽量选择“优选食物”。当儿童体重属于消瘦范围,可适度增加“限量食物”。当儿童体重处于超重和肥胖时,严控“限量食物”和“不宜食物”,同时减少总能量的1/3~1/2,增加蔬菜类食物,改进烹调方式。
身体活动
活动多样化,确保孩子的运动时长。1 岁以内儿童鼓励自由活动,1~5岁儿童每日至少进行 180 分钟的多样化身体活动,以户外运动为主。6~17岁儿童校内和校外每日至少累计达到 60 分钟中等至较高强度的运动(见附表6)。

附表6:6~18 岁儿童青少年身体活动强度分级。注:身体活动强度通常以代谢当量(metabolic equivalent, MET)来衡量。MET 的定义是某一活动的代谢率与静息代谢率或基础代谢率的比值。儿童青少年代谢当量(youth MET,METy)用于反映6~18 岁特定年龄段儿童青少年具体身体活动的能量消耗水平。
超重肥胖儿童应根据个体情况增加运动量。3~5 岁儿童确保每日至少进行 60 分钟中等以上强度身体活动(包括 30 分钟指导下的运动)。
鼓励活动,减少久坐。2 岁以下的孩子避免使用电子产品,2~5岁每日使用电子产品时间少于 1 小时。6~17岁儿童每日使用电子产品时间应限制在 2 小时内。
睡眠管理及心理支持
家长要培养5岁以下儿童良好的睡眠习惯,确保充足高质量睡眠。保证6~12 岁儿童每日睡眠时间 9~12 小时;13~17 岁青少年每日保持 8~10 小时睡眠。
维持5岁以上儿童规律的睡眠-觉醒作息时间,必要时要对其采取心理支持与放松训练。






























