2025年石景山区义务教育阶段入学工作时间表(幼升小、小升初)已公布,北京小升初网分享,供2025/2026及以后石景山幼升小、小升初家长查看!
石景山幼升小时间安排(2025参考)


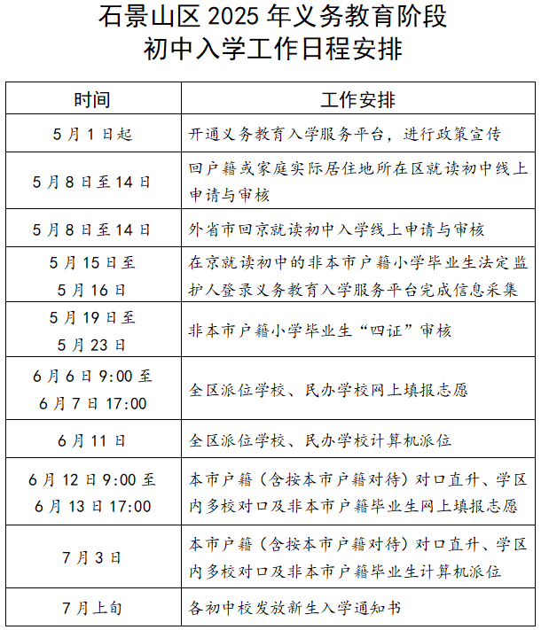
石景山小升初时间安排(2025参考)

延伸阅读:
👉2025石景山小升初入学信息汇总(意见、时间、途径、非京籍等)
若您对北京幼升小、小升初的招生要求、入学政策、如何准备等有疑问,可预约一对一升学咨询,会有相应老师为您答疑解惑。

2025-04-27 18:00|编辑: 苗子|阅读: 3748
摘要
2025石景山小学入学、初中入学工作时间表出来了吗?什么时候出来?信息采集、网上报名、录取结果查询何时进行?北京小升初网分享相关信息,供各位学生家长们查看。
2025年石景山区义务教育阶段入学工作时间表(幼升小、小升初)已公布,北京小升初网分享,供2025/2026及以后石景山幼升小、小升初家长查看!



延伸阅读:
👉2025石景山小升初入学信息汇总(意见、时间、途径、非京籍等)
若您对北京幼升小、小升初的招生要求、入学政策、如何准备等有疑问,可预约一对一升学咨询,会有相应老师为您答疑解惑。
北京1-6年级小升初交流群已建,戳这加入
值得收藏|这4个优质升学公众号,百万北京小升初家长已关注
0
收藏
微信扫一扫分享
微信里点“发现”
扫一下二维码便可将本文分享至朋友圈
上一篇:石景山区2025年义务教育阶段入学工作方案
下一篇:2025年非本市户籍适龄儿童少年在石景山区接受义务教育证件材料审核标准
没有更多了