👉北京150+初中校内部消息详解,戳这查看>>点击查看
2025年丰台区小升初划片范围有调整,孩子小学对应哪所初中?2026小升初及低年级家长随北京小升初网来看详情!
❤️北京小升初网划重点:
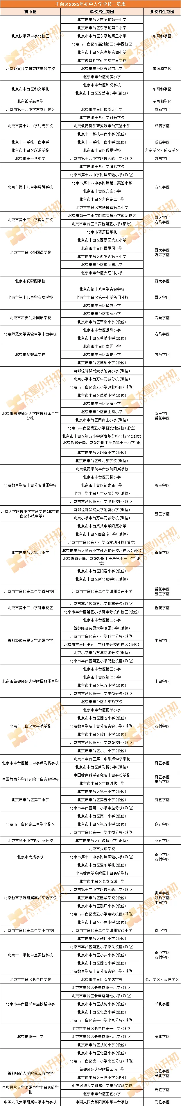
2025年丰台区小升初学区划片情况变化如下(图左侧为2024年,右侧为2025年)点击图片放大查看。2026小升初家长提前了解!
👇北京市丰台区璞瑅学校多校划片新增成石学区;

👇丰台区外国语学校合并西罗园学校、多校划片面向西大学区、方东学区;
👇佟麟阁学校取消单校划片招生(可能也跟丰外合并了),多校划片仅面向西大学区;

👇增1所学校——北大附中丰台学校(丰台科技中学),单校划片面向首都经济贸易大学附属小学、北京小学丰台万年花城分校招生,多校划片面向新玉学区招生;

👇首都经济贸易大学附属中学2025年取消了新玉学区的多校划片派位;

👇北京教育学院附属丰台实验学校多校划片新增丰台学区;丰台区建华学校新增单校划片对口学校;

👇北京十一学校中堂实验学校取消了面向丰台学区的多校划片派位,新增面向北京市丰台区莲池小学、北京教育学院丰合分院实验小学的单校划片招生。

丰台区划片表-2026参考:

各区小升初划片表-2026小升初参考
识码↓关注,发送:117 查看































