👉北京150+初中校内部消息详解,戳这查看>>点击查看
重磅提醒,人大附中2025年报到须知发布,新6年级、新初一8月26日上午报到,新初一入学军训安排已定!随北京小升初网一起来看详情!
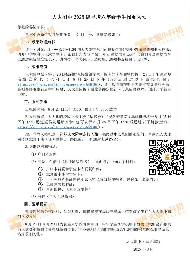
人大附中2025年新6年级、新初一报到时间为8月26日上午,新初一报到后军训安排定了,详情见下表:
▼新6年级学生报到须知▼

▼新初一年级学生报到须知▼


更多小升初政策-2026小升初参考
识码↓关注,发送:政策 查看


2025-08-25 15:29|编辑: 杨老师|阅读: 911
摘要
重磅提醒,人大附中2025年报到须知发布,新6年级、新初一8月26日上午报到,新初一入学军训安排已定!随北京小升初网一起来看详情!
👉北京150+初中校内部消息详解,戳这查看>>点击查看
重磅提醒,人大附中2025年报到须知发布,新6年级、新初一8月26日上午报到,新初一入学军训安排已定!随北京小升初网一起来看详情!
人大附中2025年新6年级、新初一报到时间为8月26日上午,新初一报到后军训安排定了,详情见下表:
▼新6年级学生报到须知▼

▼新初一年级学生报到须知▼


更多小升初政策-2026小升初参考
识码↓关注,发送:政策 查看

声明:以上内容来源于人大附中官网,如有侵权,请联系小编删除,万分感谢!
2025年北京各区小升初划片/派位对应初中汇总
剑桥五级考试相当于什么水平?适合什么年龄报考?
剑桥五级KET、PET、FCE考试内容是什么?2026小升初必看!
2025年东城定向名额派位小学、初中学校有哪些?招生计划是?
2025级人大附中初中新生入学指南(新生报到、所需物品、新生安排(8月26日-9月4日))
0
收藏
微信扫一扫分享
微信里点“发现”
扫一下二维码便可将本文分享至朋友圈
上一篇:有提前!各区开学返校新消息——
下一篇:一校率先公布秋季学期作息时间!各区学校安排是?
没有更多了