2025-2026学年(上)房山区初二期中考试道德与法治试卷已出!文末可直接下载试卷!

| 精选资料,推荐下载↓ | |
| 👉历年北京中考真题(含最新) | 👉近五年中考满分作文集 |
| 👉初中全科知识点总结 | 👉初中名师公开课789年级(视频+讲义)7科全套 |

2025-11-04 16:15|编辑: 赵老师|阅读: 221
摘要
2025-2026学年第一学期房山区初二道德与法治期中考试试卷及答案什么时候出?考哪些内容?如何下载?
2025-2026学年(上)房山区初二期中考试道德与法治试卷已出!文末可直接下载试卷!

| 精选资料,推荐下载↓ | |
| 👉历年北京中考真题(含最新) | 👉近五年中考满分作文集 |
| 👉初中全科知识点总结 | 👉初中名师公开课789年级(视频+讲义)7科全套 |
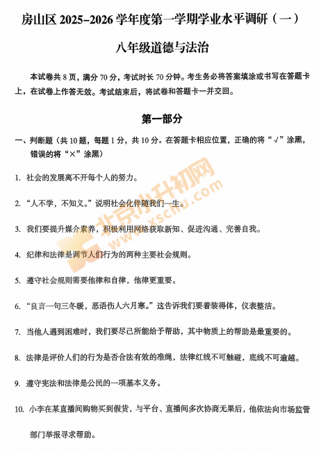
2025北京房山初二(上)期中道德与法治
下载2025-2026学年(上)北京各区初一、初二、初三期中试卷汇总
0
收藏
微信扫一扫分享
微信里点“发现”
扫一下二维码便可将本文分享至朋友圈
上一篇:2025-2026学年第一学期东城区文汇中学初一数学期中试卷
下一篇:2025-2026学年第一学期北京市海淀区初三期中数学试题
没有更多了