2025-2026学年第一学期交大附中初二期中道德与法治试题
2025-11-06 16:04|编辑: 苗子|阅读: 215
摘要
2025-2026学年第一学期交大附中初二期中道德与法治试卷已出,本试卷共6页,共100分。考试时长60分钟,北京小升初网分享相关信息,供大家查看。
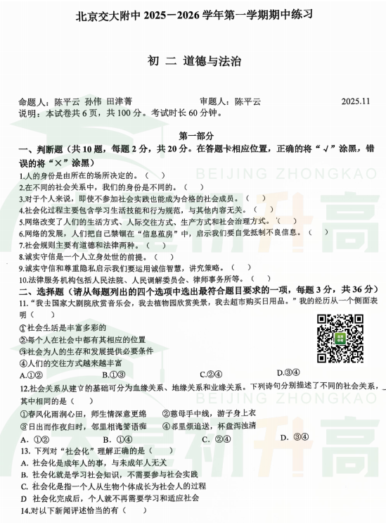
2025北京交大附中初二(上)期中道德与法治 无答案
下载声明:本文由北京小升初网团队排版编辑,来源于网络,如有侵权,请及时联系管理员删除。
2025-2026学年(上)海淀区初中初一、初二、初三期中试卷汇总
2025-2026学年(上)北京各区初一、初二、初三期中试卷汇总
2026北京中考报名、考试、录取信息汇总
2024-2025学年第一学期北京各区初中期中试卷汇总
2025北京中考报名、考试、录取信息汇总
0
收藏
分享到: 
![QR Code]()

报错
微信扫一扫分享
微信里点“发现”
扫一下二维码便可将本文分享至朋友圈
上一篇:2025-2026学年第一学期房山区初三物理期中试卷
下一篇:2025-2026学年第一学期北京房山初一、初二、初三期中考试试卷汇总下载
海淀初二期中试卷海淀初二期中试题交大附中初二期中试卷交大附中初二期中试题
0/500
没有更多了
































