2025-2026学年(上)广渠门中学初三语文期中试卷已出!文末可直接下载试卷!

(查看完整版试卷可下载文末pdf文件)
| 精选资料,推荐下载↓ | |
| 👉历年北京中考真题(含最新) | 👉近五年中考满分作文集 |
| 👉初中全科知识点总结 | 👉初中名师公开课789年级(视频+讲义)7科全套 |
2025北京初中期中考试交流群,扫码进群蹲最新试卷、对答案↓


2025-11-12 11:08|编辑: 赵老师|阅读: 160
摘要
2025-2026学年第一学期广渠门中学初三语文期中试卷及答案什么时候出?考哪些内容?如何下载?
2025-2026学年(上)广渠门中学初三语文期中试卷已出!文末可直接下载试卷!

(查看完整版试卷可下载文末pdf文件)
| 精选资料,推荐下载↓ | |
| 👉历年北京中考真题(含最新) | 👉近五年中考满分作文集 |
| 👉初中全科知识点总结 | 👉初中名师公开课789年级(视频+讲义)7科全套 |
2025北京初中期中考试交流群,扫码进群蹲最新试卷、对答案↓

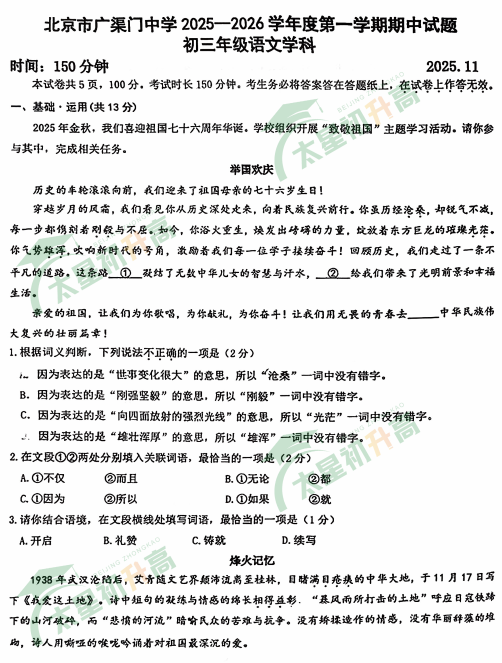
2025北京广渠门中学初三(上)期中语文 有答案
下载0
收藏
微信扫一扫分享
微信里点“发现”
扫一下二维码便可将本文分享至朋友圈
上一篇:2025-2026学年第一学期广渠门中学初三英语期中试卷
下一篇:2025-2026学年第一学期北京中学初二期中语文试题
没有更多了