2025-2026学年(上)北师大附中初二语文期中试卷已出!文末可直接下载试卷!

(查看完整版试卷可下载文末pdf文件)
| 精选资料,推荐下载↓ | |
| 👉历年北京中考真题(含最新) | 👉近五年中考满分作文集 |
| 👉初中全科知识点总结 | 👉初中名师公开课789年级(视频+讲义)7科全套 |
2025北京初中期中考试交流群,扫码进群蹲最新试卷、对答案↓


2025-11-14 10:26|编辑: 赵老师|阅读: 163
摘要
2025-2026学年第一学期北师大附中初二语文期中试卷及答案什么时候出?考哪些内容?如何下载?
2025-2026学年(上)北师大附中初二语文期中试卷已出!文末可直接下载试卷!

(查看完整版试卷可下载文末pdf文件)
| 精选资料,推荐下载↓ | |
| 👉历年北京中考真题(含最新) | 👉近五年中考满分作文集 |
| 👉初中全科知识点总结 | 👉初中名师公开课789年级(视频+讲义)7科全套 |
2025北京初中期中考试交流群,扫码进群蹲最新试卷、对答案↓

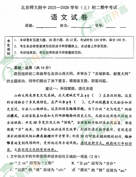
2025北京北师大附中初二(上)期中语文
下载2025-2026学年(上)北京各区初一、初二、初三期中试卷汇总
0
收藏
微信扫一扫分享
微信里点“发现”
扫一下二维码便可将本文分享至朋友圈
上一篇:2025-2026学年第一学期北京一七一中学初二数学期中试卷
下一篇:2025-2026学年第一学期朝阳初二期末物理试卷
没有更多了