2025-2026学年(上)北京四中初一生物期中试卷已出!文末可直接下载试卷!

(查看完整版试卷可下载文末pdf文件)
| 精选资料,推荐下载↓ | |
| 👉历年北京中考真题(含最新) | 👉近五年中考满分作文集 |
| 👉初中全科知识点总结 | 👉初中名师公开课789年级(视频+讲义)7科全套 |
2025北京初中期中考试交流群,扫码进群蹲最新试卷、对答案↓


2025-11-19 09:20|编辑: 赵老师|阅读: 164
摘要
2025-2026学年第一学期北京四中初一生物期中试卷及答案什么时候出?考哪些内容?如何下载?
2025-2026学年(上)北京四中初一生物期中试卷已出!文末可直接下载试卷!

(查看完整版试卷可下载文末pdf文件)
| 精选资料,推荐下载↓ | |
| 👉历年北京中考真题(含最新) | 👉近五年中考满分作文集 |
| 👉初中全科知识点总结 | 👉初中名师公开课789年级(视频+讲义)7科全套 |
2025北京初中期中考试交流群,扫码进群蹲最新试卷、对答案↓

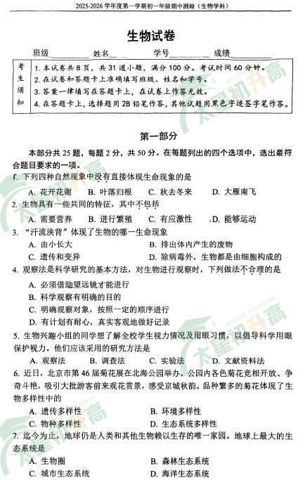
2025北京四中初一(上)期中生物
下载2025-2026学年(上)北京各区初一、初二、初三期中试卷汇总
西城高中学校热度排名,西城高中排名一览表
西城初中学校热度排名(按西城2025中考平均分排名),2026西城小升初选校参考
0
收藏
微信扫一扫分享
微信里点“发现”
扫一下二维码便可将本文分享至朋友圈
上一篇:2025-2026学年第一学期北京四中初一历史期中试卷
下一篇:2025-2026学年第一学期八一学校初二期中语文试题
没有更多了