2025-2026学年第一学期中关村中学初二期中语文试题
2025-11-19 10:30|编辑: 苗子|阅读: 120
摘要
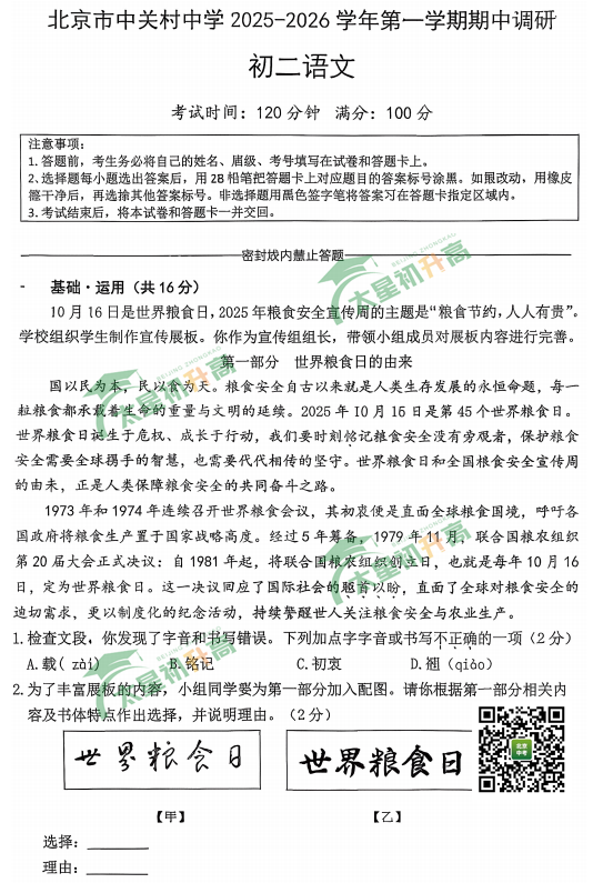
2025-2026学年第一学期中关村中学初二期中语文试卷已出,考试时间120分钟,满分100分,包括基础运用、古诗文阅读、整本书阅读、现代文阅读、作文,北京小升初网分享相关信息,供大家查看。
2025北京中关村中学初二(上)期中语文
下载声明:本文由北京小升初网团队排版编辑,来源于网络,如有侵权,请及时联系管理员删除。
2025-2026学年(上)海淀区初中初一、初二、初三期中试卷汇总
2025-2026学年(上)北京各区初一、初二、初三期中试卷汇总
2026北京中考报名、考试、录取信息汇总
2025北京中考报名、考试、录取信息汇总
2024-2025学年第一学期北京各区初中期中试卷汇总
0
收藏
分享到: 
![QR Code]()

报错
微信扫一扫分享
微信里点“发现”
扫一下二维码便可将本文分享至朋友圈
上一篇:2025-2026学年第一学期北师大附中初一道德与法治期中试卷
下一篇:教育部等五部门关于实施学生体质强健计划的意见全文内容
海淀初二期中试卷海淀初二期中试题中关村中学初二期中试卷中关村中学初二期中试题
0/500
没有更多了































