2025-2026学年(上)北师大附中初二道德与法治期中试卷已出!文末可直接下载试卷!

(查看完整版试卷可下载文末pdf文件)
| 精选资料,推荐下载↓ | |
| 👉历年北京中考真题(含最新) | 👉近五年中考满分作文集 |
| 👉初中全科知识点总结 | 👉初中名师公开课789年级(视频+讲义)7科全套 |
2025北京初中期中考试交流群,扫码进群蹲最新试卷、对答案↓


2025-11-19 13:48|编辑: 赵老师|阅读: 170
摘要
2025-2026学年第一学期北师大附中初二道德与法治期中试卷及答案什么时候出?考哪些内容?如何下载?
2025-2026学年(上)北师大附中初二道德与法治期中试卷已出!文末可直接下载试卷!

(查看完整版试卷可下载文末pdf文件)
| 精选资料,推荐下载↓ | |
| 👉历年北京中考真题(含最新) | 👉近五年中考满分作文集 |
| 👉初中全科知识点总结 | 👉初中名师公开课789年级(视频+讲义)7科全套 |
2025北京初中期中考试交流群,扫码进群蹲最新试卷、对答案↓

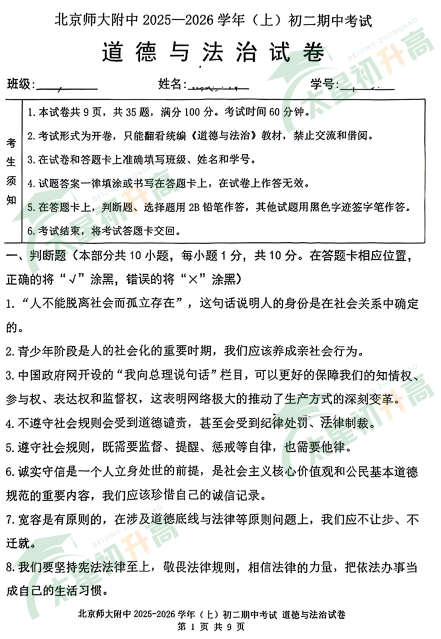
2025北京北师大附中初二(上)期中道德与法治
下载2025-2026学年(上)北京各区初一、初二、初三期中试卷汇总
0
收藏
微信扫一扫分享
微信里点“发现”
扫一下二维码便可将本文分享至朋友圈
上一篇:2025-2026学年第一学期北师大附中初二地理期中试卷
下一篇:雪假来了!最长可连休9天
没有更多了