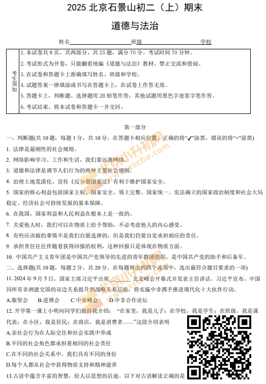
2025-2026学年第一学期石景山初二期末道德与法治试卷
2025-11-25 17:34|编辑: 苗子|阅读: 102
摘要
2025-2026学年第一学期石景山初二道德与法治期末试题出来了吗?考查内容是什么?北京小升初网分享相关信息,供各位学生家长们查看。
2025北京石景山初二(上)期末道德与法治 有答案
下载2025-2026学年第一学期北京初中初一、初二、初三期末试卷汇总
2026年北京1+3项目招生报名面试录取信息汇总(含往年信息)
2026北京中考报名、考试、录取信息汇总
2026北京高考报名、考试、录取信息汇总
0
收藏
分享到: 
![QR Code]()

报错
微信扫一扫分享
微信里点“发现”
扫一下二维码便可将本文分享至朋友圈
上一篇:北京第二中学经开区学校小学部2025秋季学期作息时间、课表
下一篇:2025-2026学年第一学期房山初二期末语文试卷
石景山初二期末试卷石景山初二期末试题
0/500
没有更多了































