2025-2026学年(上)房山区初二期末语文试卷及答案已出炉!下载完整版试卷请点击文末pdf文件!或点击下方图片打包下载2026年北京各区初中期末试卷!

(完整试卷下载可点击文末pdf文件)
名校资料,推荐下载↓
| 👉【人大附中】初中数学考点必杀500题(原题+解析) |
| 👉【人大附中】初中作文100篇范文 |
| 👉【北京四中】初中物理+化学教学视频课 |
2026年北京中小学期末交流群已建,扫码下载↓


2026-01-13 15:28|编辑: 赵老师|阅读: 186
摘要
房山区2025-2026学年第一学期初二期末语文试卷及答案什么时候出?考哪些内容?如何下载?
2025-2026学年(上)房山区初二期末语文试卷及答案已出炉!下载完整版试卷请点击文末pdf文件!或点击下方图片打包下载2026年北京各区初中期末试卷!

(完整试卷下载可点击文末pdf文件)
| 👉【人大附中】初中数学考点必杀500题(原题+解析) |
| 👉【人大附中】初中作文100篇范文 |
| 👉【北京四中】初中物理+化学教学视频课 |
2026年北京中小学期末交流群已建,扫码下载↓

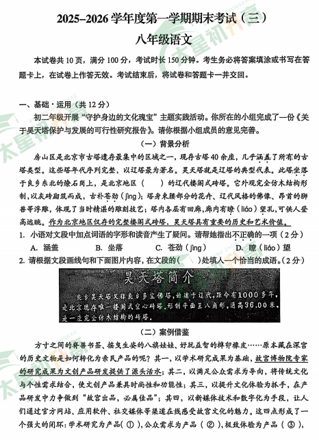
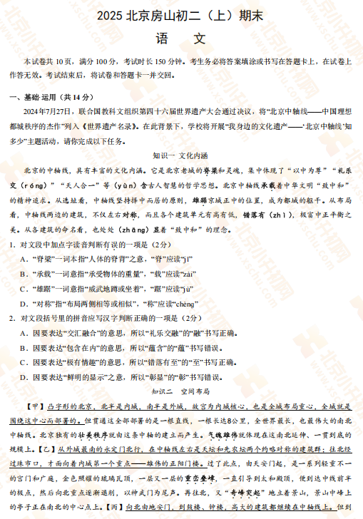
2026北京房山初二(上)期末语文
下载2025-2026学年第一学期北京初中初一、初二、初三期末试卷汇总
0
收藏
微信扫一扫分享
微信里点“发现”
扫一下二维码便可将本文分享至朋友圈
上一篇:2025-2026学年第一学期海淀初三期末数学试卷
下一篇:2025-2026学年第一学期房山初二期末数学试卷
没有更多了