图强小学转学通知最新版出炉!提到转学申请时间、转学申请条件、转学材料、咨询电话等,随北京小升初网一起看看:

延伸阅读:
👉2026海淀小升初信息汇总(政策、时间、非京籍、条件、跨区跨片、途径等)
👉2025-2026学年(上)海淀区各小学转学办理通知(时间、材料、要求、电话)
升学有疑问尽早提,立即戳↓图预约1对1咨询



2025-12-12 17:10|编辑: 苗子|阅读: 16
摘要
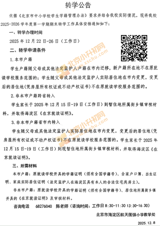
图强小学发布2025 - 2026学年第一学期期末小学转学通知已出,转学申请时间为12月22 - 26日,京籍、非京籍转学办理材料清单不同,更多内容敬请查看正文。
图强小学转学通知最新版出炉!提到转学申请时间、转学申请条件、转学材料、咨询电话等,随北京小升初网一起看看:

延伸阅读:
👉2026海淀小升初信息汇总(政策、时间、非京籍、条件、跨区跨片、途径等)
👉2025-2026学年(上)海淀区各小学转学办理通知(时间、材料、要求、电话)
升学有疑问尽早提,立即戳↓图预约1对1咨询


声明:本文由北京小升初网团队排版编辑,来源于家长,如有侵权,请及时联系管理员删除。
0
收藏
微信扫一扫分享
微信里点“发现”
扫一下二维码便可将本文分享至朋友圈
上一篇:2025-2026学年(上)海淀区各小学转学办理通知(时间、材料、要求、电话)
下一篇:北京小升初投简历有用吗?各区优质校DZ都看哪些方面?
没有更多了