2025-2026学年(上)顺义初二期末道德与法治试卷及答案预计在2026年1月出炉!家长可先下载去年期末试题,练习提升!新试卷公布后将更新在本页面,建议(Ctrl+D)收藏本页面!

(完整试卷下载可点击文末pdf文件)
必备资料,推荐下载↓

2025-12-16 15:54|编辑: 赵老师|阅读: 104
摘要
2025-2026学年第一学期顺义初二期末道德与法治试卷及答案什么时候出?考哪些内容?如何下载?
2025-2026学年(上)顺义初二期末道德与法治试卷及答案预计在2026年1月出炉!家长可先下载去年期末试题,练习提升!新试卷公布后将更新在本页面,建议(Ctrl+D)收藏本页面!

(完整试卷下载可点击文末pdf文件)
必备资料,推荐下载↓
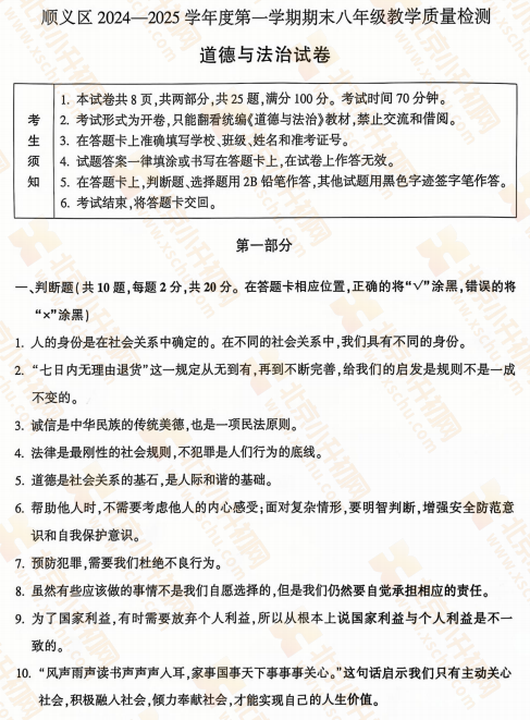
顺义8年级道法
下载2025-2026学年第一学期北京初中初一、初二、初三期末试卷汇总
2025-2026年北京各区中小学期末考试时间及科目汇总
0
收藏
微信扫一扫分享
微信里点“发现”
扫一下二维码便可将本文分享至朋友圈
上一篇:2025-2026学年第一学期朝阳初一初二期末考试时间及科目安排
下一篇:2026年元旦假期购票日历来啦!提前定好闹钟买票
没有更多了