2025-2026学年(上)顺义初三期末道德与法治试卷已出炉!下载完整版试卷请点击文末pdf文件!或点击下方图片↓打包下载2026年北京各区初中期末试卷!

(完整试卷下载可点击文末pdf文件)
名校资料,推荐下载↓
| 👉【人大附中】初中数学考点必杀500题(原题+解析) |
| 👉【人大附中】初中作文100篇范文 |
| 👉【北京四中】初中物理+化学教学视频课 |
2026年北京中小学期末交流群已建,扫码下载↓


2026-01-21 08:03|编辑: 赵老师|阅读: 125
摘要
2025-2026学年第一学期顺义初三期末道德与法治试卷及答案什么时候出?考哪些内容?如何下载?
2025-2026学年(上)顺义初三期末道德与法治试卷已出炉!下载完整版试卷请点击文末pdf文件!或点击下方图片↓打包下载2026年北京各区初中期末试卷!

(完整试卷下载可点击文末pdf文件)
| 👉【人大附中】初中数学考点必杀500题(原题+解析) |
| 👉【人大附中】初中作文100篇范文 |
| 👉【北京四中】初中物理+化学教学视频课 |
2026年北京中小学期末交流群已建,扫码下载↓

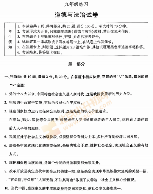
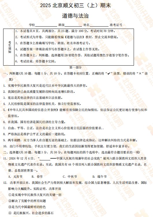
2026北京顺义初三(上)期末道德与法治
下载2025-2026学年第一学期北京初中初一、初二、初三期末试卷汇总
2025-2026年北京各区中小学期末考试时间及科目汇总
0
收藏
微信扫一扫分享
微信里点“发现”
扫一下二维码便可将本文分享至朋友圈
上一篇:2025-2026学年第一学期东城高一期末政治试卷
下一篇:2025-2026学年第一学期顺义初三期末化学试卷
没有更多了