2026西城初三语文期末考试范围
2025-12-24 14:32|编辑: 赵老师|阅读: 10
摘要
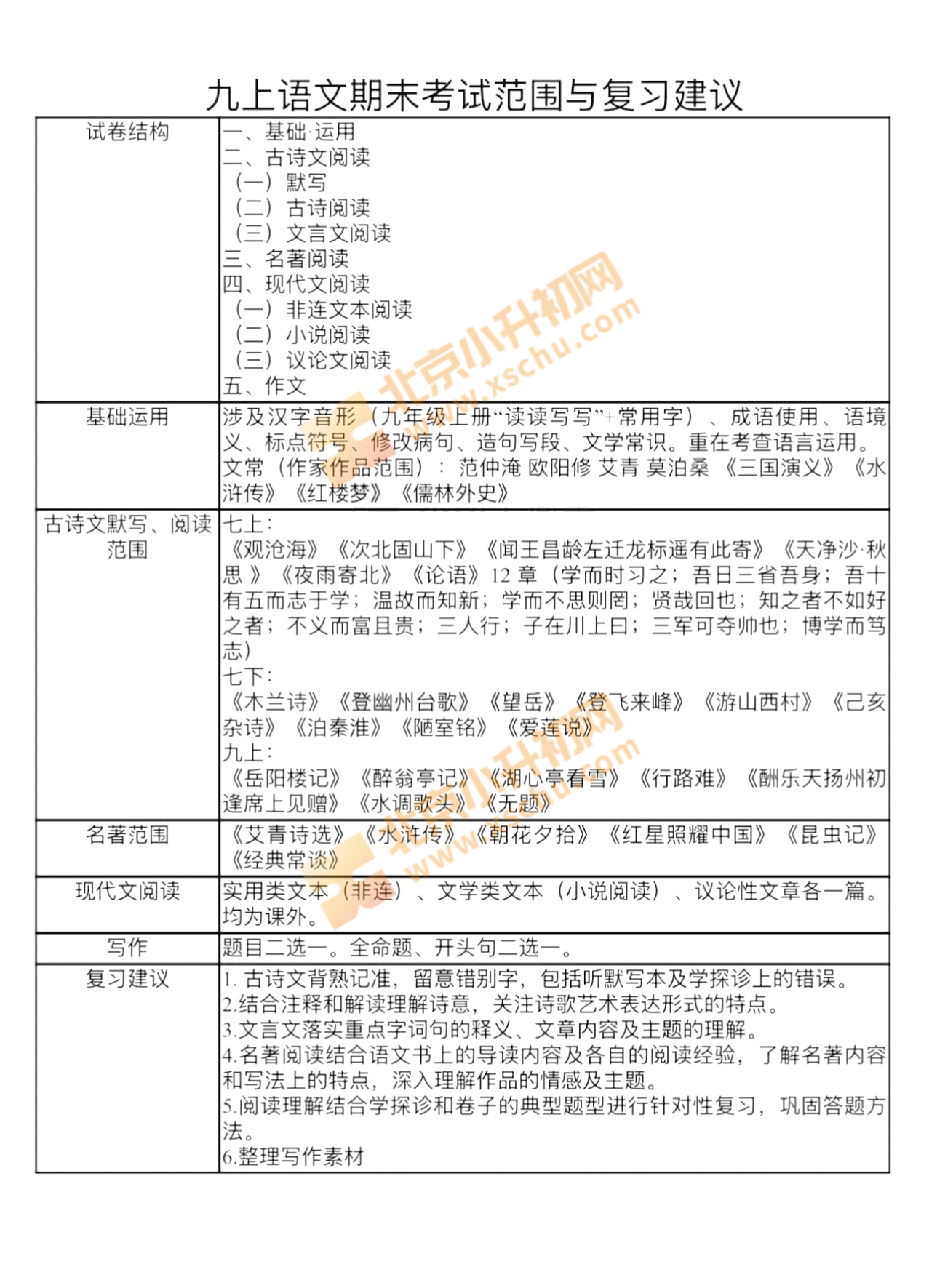
2025-2026学年(上)西城初三语文期末考试范围发布!包含基础运用、古诗文阅读、名著阅读、现代文阅读、写作等。
2025-2026年北京各区中小学期末考试时间及科目汇总
2025-2026学年第一学期北京高中高一高二高三期末试卷汇总
0
收藏
分享到: 
![QR Code]()

报错
微信扫一扫分享
微信里点“发现”
扫一下二维码便可将本文分享至朋友圈
上一篇:2026西城初二语文期末考试范围
下一篇:2026西城初一初二初三语文期末考试范围
2026西城初三期末考试2026西城初三语文期末考试范围
0/500
没有更多了































