2025-2026学年(上)西城初一初二初三语文期末考试范围发布!为帮助西城初中学生精准把握复习核心,高效备战期末,现将考试范围、核心备考要点整理如下:
2026西城初一语文期末考试范围

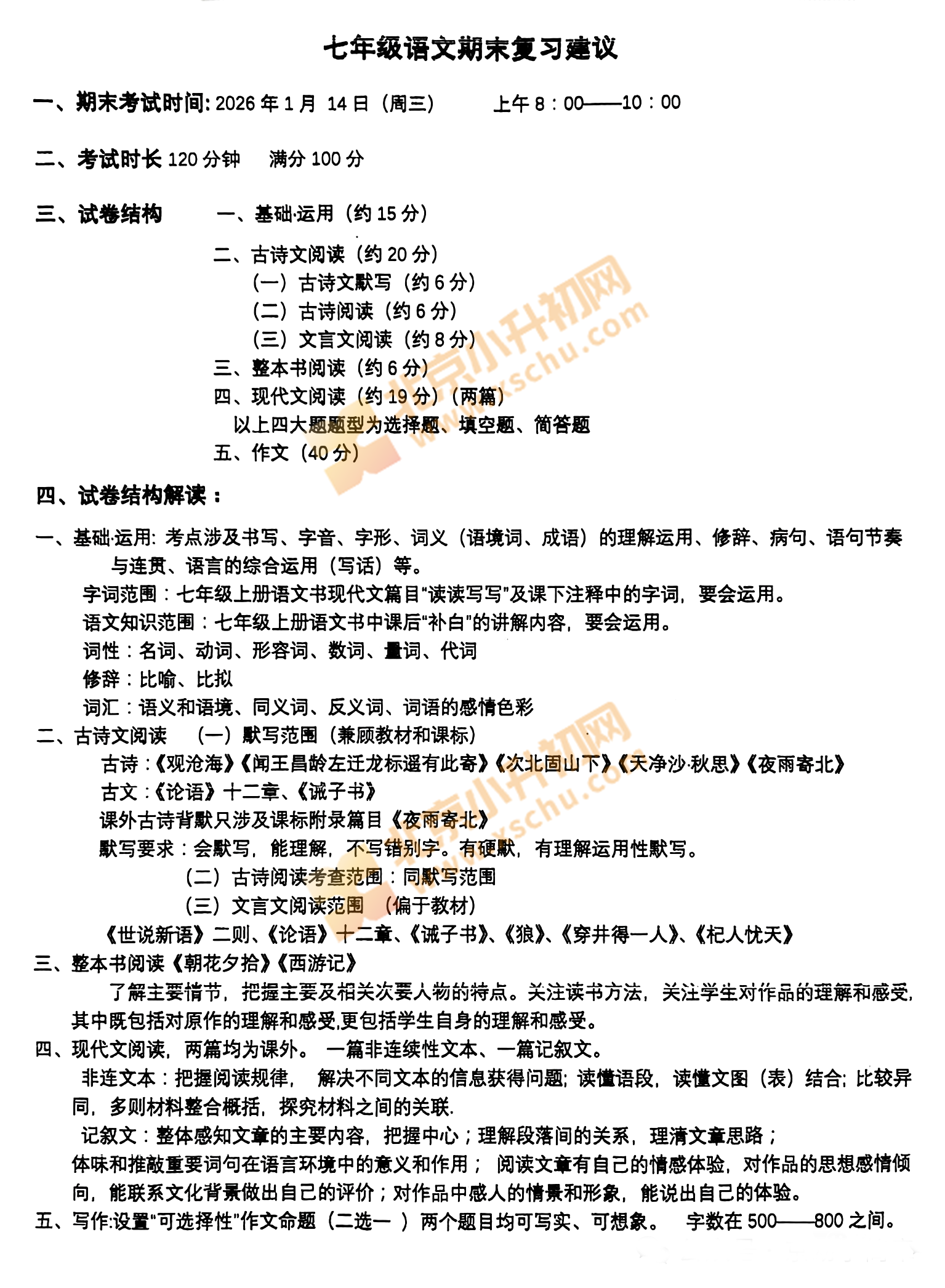
2026西城初二语文期末考试范围


2026西城初三语文期末考试范围

建议打包下载→北京各区初中期末试卷

2025-12-24 14:35|编辑: 赵老师|阅读: 251
摘要
2025-2026学年(上)西城初一初二初三语文期末考试范围发布!包含基础运用、古诗文阅读、名著阅读、现代文阅读、写作等。
2025-2026学年(上)西城初一初二初三语文期末考试范围发布!为帮助西城初中学生精准把握复习核心,高效备战期末,现将考试范围、核心备考要点整理如下:




建议打包下载→北京各区初中期末试卷
2025-2026年北京各区中小学期末考试时间及科目汇总
2025-2026学年第一学期北京高中高一高二高三期末试卷汇总
0
收藏
微信扫一扫分享
微信里点“发现”
扫一下二维码便可将本文分享至朋友圈
上一篇:2026西城初三语文期末考试范围
下一篇:2025-2026学年第一学期期末清华附中永丰学校小学转学申请通知
没有更多了