2025-2026学年(上)丰台高一期末物理试卷及答案预计在2026年1月出炉!家长可先下载去年期末试题,练习提升!新试卷公布后将更新在本页面,建议(Ctrl+D)收藏本页面!

(完整试卷下载请点击文末pdf文件)
建议打包下载→北京各区高中期末试卷

2025-12-24 15:14|编辑: 赵老师|阅读: 9
摘要
2025-2026学年第一学期丰台高一期末物理试卷及答案什么时候出?考哪些内容?如何下载?
2025-2026学年(上)丰台高一期末物理试卷及答案预计在2026年1月出炉!家长可先下载去年期末试题,练习提升!新试卷公布后将更新在本页面,建议(Ctrl+D)收藏本页面!

(完整试卷下载请点击文末pdf文件)
建议打包下载→北京各区高中期末试卷
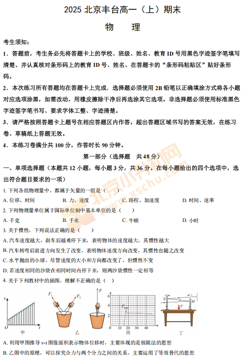
2025北京丰台高一(上)期末物理 有答案
下载2025-2026年北京各区中小学期末考试时间及科目汇总
2025-2026学年第一学期北京高中高一高二高三期末试卷汇总
0
收藏
微信扫一扫分享
微信里点“发现”
扫一下二维码便可将本文分享至朋友圈
上一篇:2025-2026学年(上)海淀区各小学转学办理通知(时间、材料、要求、电话)
下一篇:2025-2026学年第一学期丰台高一期末化学试卷
没有更多了