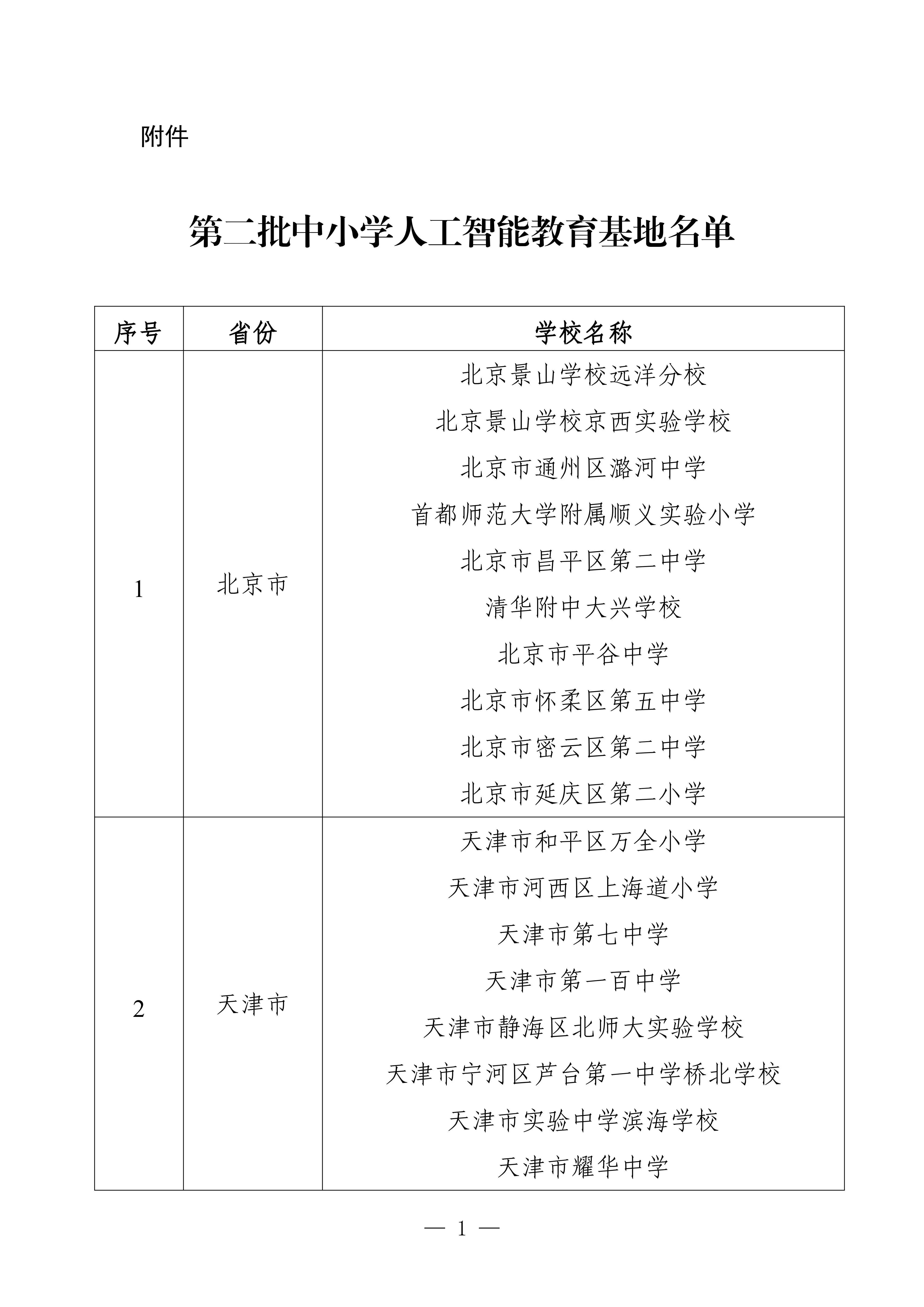
教育部公布了第二批中小学人工智能教育基地名单。经各省教育行政部门推荐、教育部集中公示等环节,最终确定了第二批中小学人工智能教育基地325个。详情如下:















延伸阅读:
👉2026北京小升初入学攻略:政策、时间、非京籍材料、志愿填报、录取结果查询、跨区手续办理等
了解2026年北京小升初政策资讯、校园开放日、拔尖创新升学活动等,扫码进群↓


2025-12-26 09:41|编辑: 赵老师|阅读: 84
摘要
教育部公布了第二批中小学人工智能教育基地名单,北京10所学校入选有景山学校远洋分校、景山学校京西实验学校、潞河中学等。.png)
教育部公布了第二批中小学人工智能教育基地名单。经各省教育行政部门推荐、教育部集中公示等环节,最终确定了第二批中小学人工智能教育基地325个。详情如下:















延伸阅读:
👉2026北京小升初入学攻略:政策、时间、非京籍材料、志愿填报、录取结果查询、跨区手续办理等
了解2026年北京小升初政策资讯、校园开放日、拔尖创新升学活动等,扫码进群↓

声明:本文来源于网络,由北京小升初网团队排版编辑,如有侵权,请及时联系管理员删除。
2025年北京市及各区小升初入学信息汇总
2025朝阳小升初入学信息汇总(意见、时间、途径、非京籍等)
2025年北京中小学暑假前转学办理时间、材料等信息汇总
2025年东城东朝建学区派位小学/初中有哪些?派位名额、中签率是多少?
北京10所学校入选第二批中小学人工智能教育基地名单
0
收藏
微信扫一扫分享
微信里点“发现”
扫一下二维码便可将本文分享至朋友圈
上一篇:2026丰台初一语文期末考试范围
下一篇:2025-2026学年第一学期房山高一期末语文试卷
没有更多了