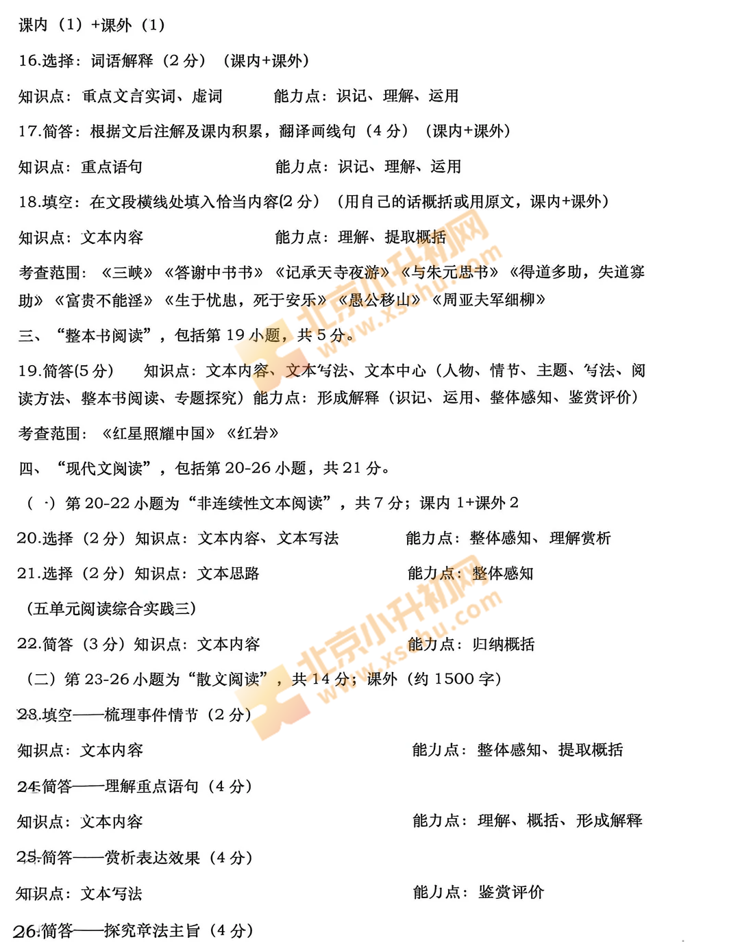
2025-2026学年(上)东城初二语文期末考试范围发布!考试时间为2026年1月14日,为帮助各位初三学子精准把握复习核心,高效备战期末,现将考试范围、核心备考要点整理如下:


建议打包下载→北京各区初中期末试卷

2025-12-26 10:24|编辑: 赵老师|阅读: 173
摘要
2025-2026学年(上)东城初二语文期末考试范围发布!包含基础运用、古诗文阅读、古诗阅读、文言文阅读、现代文阅读等。
2025-2026学年(上)东城初二语文期末考试范围发布!考试时间为2026年1月14日,为帮助各位初三学子精准把握复习核心,高效备战期末,现将考试范围、核心备考要点整理如下:


建议打包下载→北京各区初中期末试卷
2025-2026年北京各区中小学期末考试时间及科目汇总
2025-2026学年第一学期北京高中高一高二高三期末试卷汇总
0
收藏
微信扫一扫分享
微信里点“发现”
扫一下二维码便可将本文分享至朋友圈
上一篇:首都师范大学与东城区人民政府签署合作框架协议
下一篇:2025人民日报每日金句摘抄关于坚韧执着,中小学生语文摘抄好词好句
没有更多了