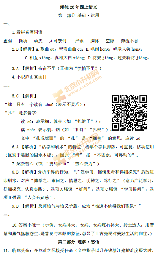
2025-2026学年第一学期海淀区小学四年级期末语文试卷答案
2026-01-19 13:50|编辑: 苗子|阅读: 178
摘要
2025-2026学年第一学期海淀区小学四年级期末语文试题答案出炉!包括基础运用、理解感悟、表达交流,北京小升初网分享相关信息,供关注海淀小学期末试卷的各位学生家长们查看。
2026北京海淀四年级(上)期末语文答案
下载2026北京海淀四年级(上)期末语文
下载2025-2026学年第一学期海淀小学三、四、五、六年级期末试卷汇总
北京市海淀区教育委员会关于2026年义务教育阶段入学工作实施意见全文内容
2026年海淀区义务教育入学时间安排(幼升小、小升初)
2026海淀小升初入学途径信息汇总(入学说明、招生学校名单等)
2026海淀小升初信息汇总(政策、时间、非京籍、条件、跨区跨片、途径等)
0
收藏
分享到: 
![QR Code]()

报错
微信扫一扫分享
微信里点“发现”
扫一下二维码便可将本文分享至朋友圈
上一篇:2025-2026学年第一学期通州高二期末语文试卷
下一篇:2025-2026学年第一学期北京小学三、四、五、六年级期末试卷汇总
海淀小学期末试题海淀小学期末试卷
0/500
没有更多了


























