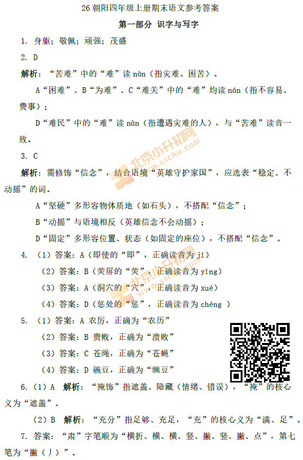
2025-2026学年第一学期朝阳区小学四年级期末语文试卷答案
2026-01-19 14:49|编辑: 苗子|阅读: 144
摘要
2025-2026学年第一学期朝阳区小学四年级期末语文试题答案已出,包括识字与写字、阅读与积累、北京小升初网分享相关信息,供各位学生家长们查看。
2026北京朝阳四年级(上)期末语文答案
下载2026北京朝阳四年级(上)期末语文
下载2025-2026学年第一学期朝阳小学三、四、五、六年级期末试卷汇总
2026年朝阳区义务教育入学时间安排(幼升小、小升初)
2026朝阳小升初信息汇总(政策、时间、非京籍材料、途径、流程、志愿填报、录取查询等)
0
收藏
分享到: 
![QR Code]()

报错
微信扫一扫分享
微信里点“发现”
扫一下二维码便可将本文分享至朋友圈
上一篇:2025-2026学年第一学期海淀小学三、四、五、六年级期末试卷汇总
下一篇:2025-2026学年第一学期顺义区小学四年级英语期末试卷
朝阳小学期末试题朝阳小学期末试卷
0/500
没有更多了


























