2025-2026学年(上)北京师大附中高二期末语文试卷已出炉!下载完整版试卷请点击文末pdf文件!或点击下方图片↓打包下载2026年北京各区高中期末试卷!

(完整试卷下载请点击文末pdf文件)
建议打包下载→北京各区高中期末试卷

2026-01-20 08:36|编辑: 赵老师|阅读: 32
摘要
2025-2026学年第一学期北京师大附中高二期末语文试卷什么时候出?考哪些内容?如何下载?
2025-2026学年(上)北京师大附中高二期末语文试卷已出炉!下载完整版试卷请点击文末pdf文件!或点击下方图片↓打包下载2026年北京各区高中期末试卷!

(完整试卷下载请点击文末pdf文件)
建议打包下载→北京各区高中期末试卷
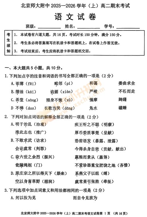
2026北京北师大附中高二(上)期末语文
下载2025-2026年北京各区中小学期末考试时间及科目汇总
2025-2026学年第一学期北京高中高一高二高三期末试卷汇总
0
收藏
微信扫一扫分享
微信里点“发现”
扫一下二维码便可将本文分享至朋友圈
上一篇:2025-2026学年第一学期西城高三期末政治试卷
下一篇:2025-2026学年第一学期北京三十五中学高二期末语文试卷
没有更多了