“十五五”期间,长期护理保险制度(简称“长护险”)将由试点转为全面建制,大家熟悉的五险一金变成六险二金,影响大多数人,尤其是非京籍小升初家长必须盯紧社保变化,这是“四证”审核的核心门槛,断缴、补缴或区域不匹配都会直接影响入学资格!六险二金是什么?享受哪些待遇?缴纳比例是多少?一起来看!
六险二金的构成及作用
六险 |
养老保险 | 为职工提供老年时的生活保障。 |
| 医疗保险 | 用于职工看病就医的费用报销。 | |
| 失业保险 | 在职工失业时给予一定的经济帮助。 | |
| 工伤保险 | 保障职工因工作遭受事故伤害或患职业病时的权益。 | |
| 生育保险 | 保障职工生育相关事宜的费用报销。 | |
| 长期护理保险 | 是为长期失能人员享有基本生活照料和与基本生活密切相关的日常护理等服务提供保障的社会保险。 | |
| 二金 | 住房公积金 | 用于职工购房、租房或装修等住房支出,可享受买房低息贷款。 |
| 企业年金 | 在依法保证员工参加基本养老保险的基础上,由企业及职工根据个人意愿共同构建的补充性养老保险机制,为职工退休后的生活增添一份保障。 |
长期护理保险在北京石景山区等区域已试点,暂无2026年全市统一实施的官方文件;国家计划“十五五”期间(2026-2030年)全面建制,个人缴费通常为工资的0.3%左右。北京石景山区长期护理保险试点情况:
1、参保对象:
石景山区范围内参加城镇职工基本医疗保险和城乡居民基本医疗保险的人员(暂不含学生、儿童),应纳入长期护理保险参保范围。
2、保障范围:因年老、疾病、伤残等原因,经医疗机构规范诊疗、失能状态持续6个月以上,经申请通过评估认定的重度失能人员,可按规定享受长期护理保险待遇。
3、筹资标准及方式:扩大试点阶段筹资标准暂定为180元/人/年。
-
每年10月—12月为集中参保期,缴纳下一年度的长期护理保险费。
-
每年1月—9月为零散参保期,缴纳当年度的长期护理保险费。
-
零散参保期人员为集中参保期未扣款成功的参保人员和首次参保的参保人员。
4、城镇职工长期护理保险费按年缴纳,由单位和个人共同分担。
-
城镇职工单位缴费部分(90元/人/年)由职工基本医疗保险统筹基金划转
-
个人缴费部分(90元/人/年)由职工基本医疗保险个人账户一次性代扣代缴
-
灵活就业人员个人缴费部分(90元/人/年)由个人按年度缴纳。
5、城乡居民长期护理保险费按年缴纳,由财政和个人共同分担。
-
城乡居民财政缴费部分(90元/人/年)由政府财政补助划转,个人缴费部分(90元/人/年)由个人按年度缴纳。
-
符合城乡居民基本医疗保险个人缴费财政全额补助条件的人员,其参加长期护理保险个人缴费部分由财政全额补助。
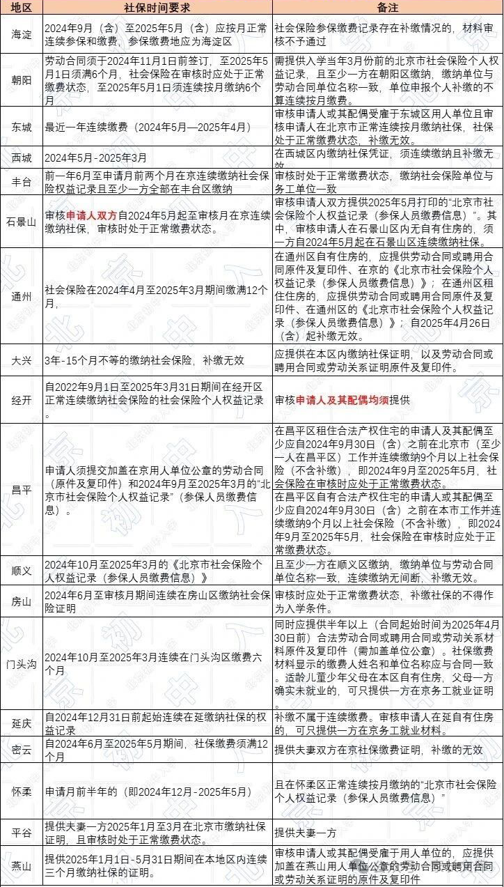
非京籍小升初社保缴纳时间要求
以下是2025年各区非京籍小升初社保缴纳时间要求,2026年非京籍小升初可参考,需要注意的是补缴通常无效,社保需与工作地、居住地一致,灵活就业个人缴纳多数区不采信。

2026年非京籍小升初“四证”审核材料必须提前,详细的审核标准可参考→2026年北京17区非京籍小升初需要哪些资料和手续?非京籍四证审核标准汇总
推荐阅读
👉2026年北京小升初各区入学途径汇总!各途径学校名单及招生计划是?
👉2026北京小升初入学攻略:政策、时间、非京籍材料、志愿填报、录取结果查询、跨区手续办理等
⚠️紧急提醒!北京小升初拔尖赛道最新消息来了,别让信息差耽误孩子未来!扫码立即入群↓

















.png)






