2026西城初三一模考试预计在4月中下旬进行,北京各区初三考生可下载2025年西城初三一模语文试卷复习,2026最新试卷发布后将更新在本页面,建议收藏!

近期热点推荐,建议收藏阅读↓

2026-03-31 11:13|编辑: 赵老师|阅读: 38
摘要
2026年西城初三一模语文试卷什么时候出?考哪些内容?满分多少?有多少题?2026、2027、2028西城初三考生下载复习!
2026西城初三一模考试预计在4月中下旬进行,北京各区初三考生可下载2025年西城初三一模语文试卷复习,2026最新试卷发布后将更新在本页面,建议收藏!

近期热点推荐,建议收藏阅读↓
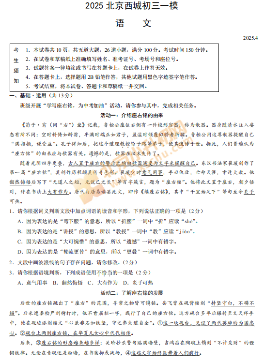
2025北京西城初三一模语文 有答案
下载声明:本文由北京小升初网团队排版编辑,来源于网络,如有侵权,请及时联系管理员删除。
2025年北京市及各区幼升小、小升初入学意见(政策)汇总
昌平区2025年义务教育阶段入学工作意见
2025西城小升初入学条件需要满足什么
密云区2025年义务教育阶段入学工作意见
2023-2025年西城初三一模作文题目汇总
0
收藏
微信扫一扫分享
微信里点“发现”
扫一下二维码便可将本文分享至朋友圈
上一篇:2026北京各区初三、高三一模考试时间
下一篇:2026西城初三一模数学试卷下载
没有更多了