2026西城初三一模考试预计在4月中下旬进行,北京各区初三考生可下载2025年西城初三一模道德与法治试卷复习,2026最新试卷发布后将更新在本页面,建议收藏!

近期热点推荐,建议收藏阅读↓

2026-04-01 11:17|编辑: 赵老师|阅读: 30
摘要
2026年西城初三一模道德与法治试卷什么时候出?考哪些内容?满分多少?有多少题?2026、2027、2028西城初三考生下载复习!
2026西城初三一模考试预计在4月中下旬进行,北京各区初三考生可下载2025年西城初三一模道德与法治试卷复习,2026最新试卷发布后将更新在本页面,建议收藏!

近期热点推荐,建议收藏阅读↓
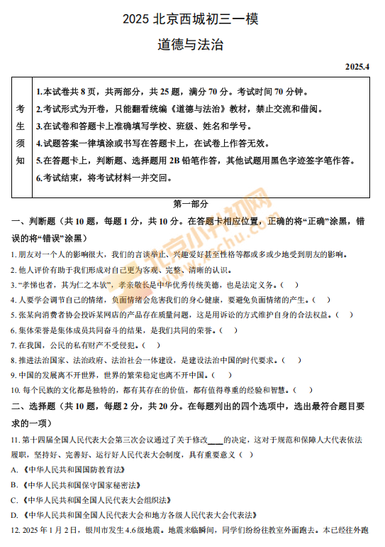
2025北京西城初三一模道德与法治 有答案
下载声明:本文由北京小升初网团队排版编辑,来源于网络,如有侵权,请及时联系管理员删除。
2025年海淀区小升初入学途径信息汇总
2025年西城区义务教育阶段11学区中学一览表(学区派位入学)
2025年北京1+3项目招生报名面试录取信息汇总(含往年信息)
2025东城小升初入学信息汇总(意见、时间、途径、非京籍等)
2023-2025年西城初三一模作文题目汇总
0
收藏
微信扫一扫分享
微信里点“发现”
扫一下二维码便可将本文分享至朋友圈
上一篇:2026西城初三一模物理试卷下载
下一篇:2023-2025年海淀初三一模作文题目汇总
没有更多了