2026丰台高三一模语文试卷已出炉!北京小升初网汇总整理2026年北京各区高三一模试卷,点击图片打包下载,或文末下载PDF文件!

近期热点推荐,建议收藏阅读↓

2026-04-01 13:48|编辑: 赵老师|阅读: 54
摘要
2026丰台高三一模语文试卷已出!考哪些内容?满分多少?有多少题?2026、2027、2028丰台高三考生下载复习!
2026丰台高三一模语文试卷已出炉!北京小升初网汇总整理2026年北京各区高三一模试卷,点击图片打包下载,或文末下载PDF文件!

近期热点推荐,建议收藏阅读↓
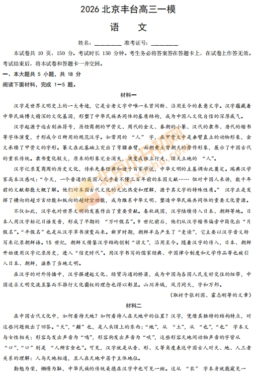
2026丰台高三一模语文
下载声明:本文由北京小升初网团队排版编辑,来源于网络,如有侵权,请及时联系管理员删除。
0
收藏
微信扫一扫分享
微信里点“发现”
扫一下二维码便可将本文分享至朋友圈
上一篇:2026北京高考体育专业考试于4月11日、12日举行,考前提示发布
下一篇:2026丰台高三一模数学试卷下载
没有更多了