2026东城高三一模语文试卷已出炉!北京小升初网汇总整理2026年北京各区高三一模试卷,点击图片打包下载,或文末下载PDF文件!

近期热点推荐,建议收藏阅读↓

2026-04-09 10:29|编辑: 赵老师|阅读: 42
摘要
2026东城高三一模语文试卷已出!考哪些内容?满分多少?有多少题?2026、2027、2028东城高三考生下载复习!
2026东城高三一模语文试卷已出炉!北京小升初网汇总整理2026年北京各区高三一模试卷,点击图片打包下载,或文末下载PDF文件!

近期热点推荐,建议收藏阅读↓
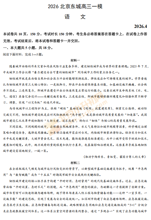
2026北京东城高三一模语文
下载声明:本文由北京小升初网团队排版编辑,来源于网络,如有侵权,请及时联系管理员删除。
北京各区小学期末考试试题汇总 可下载打印
北京各区中学拔尖创新人才培养信息汇总
2025北京市徐悲鸿中学小升初特色校招生简章(招生计划、报名条件、流程)
2025朝阳小升初入学条件需要满足什么
2026北京东城高三一模成绩划线、一分一段、赋分表
0
收藏
微信扫一扫分享
微信里点“发现”
扫一下二维码便可将本文分享至朋友圈
上一篇:2026东城高三一模英语试卷下载
下一篇:2026西城高三一模语文试卷下载
没有更多了