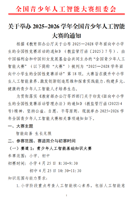
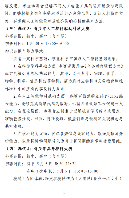
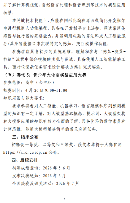
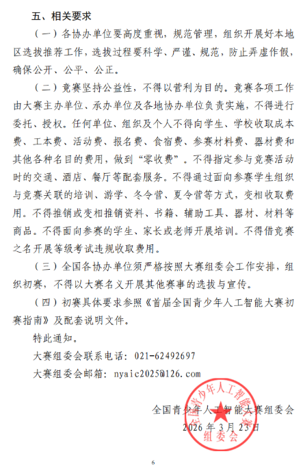
2025-2026学年全国青少年人工智能大赛是教育部2025—2028学年白名单全国性竞赛,由中国福利会、中国妇女发展基金会联合主办,2026年4月3日发布启动通知,为首届全国赛事。活动通知如下:
推荐阅读👉中小学竞赛活动详情及报名方式汇总,近期有哪些竞赛可以参加?
2025-2026学年全国青少年人工智能大赛活动通知






推荐阅读
👉中小学全国性白名单赛事活动信息汇总!2026北京小升初评奖评优必拿下
👉中小学竞赛活动详情及报名方式汇总,近期有哪些竞赛可以参加?
👉2026年北京小升初各区入学途径汇总!各途径学校名单及招生计划是?
👉2026北京小升初入学攻略:政策、时间、非京籍材料、志愿填报、录取结果查询、跨区手续办理等


















.png)






