2026昌平高三一模政治试卷已出炉!北京小升初网汇总整理2026年北京各区高三一模试卷,点击图片打包下载,或文末下载PDF文件!

近期热点推荐,建议收藏阅读↓

2026-04-13 10:01|编辑: 赵老师|阅读: 8
摘要
2026昌平高三一模政治试卷已出!考哪些内容?满分多少?有多少题?2026、2027、2028昌平高三考生下载复习!
2026昌平高三一模政治试卷已出炉!北京小升初网汇总整理2026年北京各区高三一模试卷,点击图片打包下载,或文末下载PDF文件!

近期热点推荐,建议收藏阅读↓
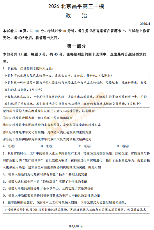
2026北京昌平高三一模政治
下载声明:本文由北京小升初网团队排版编辑,来源于网络,如有侵权,请及时联系管理员删除。
0
收藏
微信扫一扫分享
微信里点“发现”
扫一下二维码便可将本文分享至朋友圈
上一篇:2026东城高三一模地理试卷下载
下一篇:2026昌平高三一模生物试卷下载
没有更多了