2026东城初三一模考试预计在4月中下旬进行,北京各区初三考生可下载2025年东城初三一模道德与法治试卷复习,2026最新试卷发布后将更新在本页面,建议收藏!

近期热点推荐,建议收藏阅读↓

2026-04-14 11:03|编辑: 赵老师|阅读: 113
摘要
2026年东城初三一模道德与法治试卷什么时候出?考哪些内容?满分多少?有多少题?2026、2027、2028东城初三考生下载复习!
2026东城初三一模考试预计在4月中下旬进行,北京各区初三考生可下载2025年东城初三一模道德与法治试卷复习,2026最新试卷发布后将更新在本页面,建议收藏!

近期热点推荐,建议收藏阅读↓
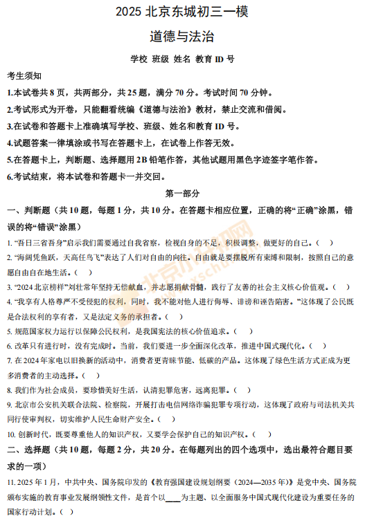
2025北京东城初三一模道德与法治 有答案
下载声明:本文由北京小升初网团队排版编辑,来源于网络,如有侵权,请及时联系管理员删除。
2025西城小升初入学信息汇总(意见、时间、途径、非京籍等)
2025石景山小升初入学信息汇总(意见、时间、途径、非京籍等)
2025年北京区级+市级三好学生评选常见问题汇总!持续更新!
北京市中小学2025—2026学年度第一学期校历(含寒假放假时间)
2023-2025年东城初三一模作文题目汇总
0
收藏
微信扫一扫分享
微信里点“发现”
扫一下二维码便可将本文分享至朋友圈
上一篇:2026东城初三一模物理试卷下载
下一篇:2023-2025年石景山初三一模作文题目汇总
没有更多了