学堂门启,燕园常新,4月18日(本周六)北大校园开放日即将与大家见面,这份超全开放日攻略请收好,让我们一起走进北大,遇见无限可能。开放日详情如下:
北京大学校园开放日暨本科招生宣讲会活动安排
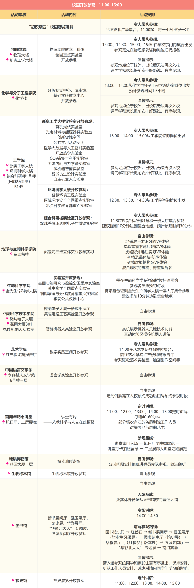
1、本科招生宣讲会&招生咨询(校本部)

2、校园开放参观(校本部)

3、医学部开放参观

温馨提示:请各位同学和家长有序参观,听从工作人员安排,共同维护温馨美好的校园环境!
4、北大食堂开放
4月18日校园开放日当天,农园食堂、家园食堂、勺园食堂、燕南美食、佟园食堂将对外开放,以上食堂都可通过微信或支付宝支付,欢迎大家一站吃遍燕园美味,沉浸式解锁北大食堂的舌尖惊喜!
5、校园导览
4月18日北大学生讲解员将从邱德拔北广场带队出发,一步一景,边走边讲,带你亲身感受百年学府的独特气韵。

路线1
邱德拔北广场→第二教学楼→百周年纪念讲堂→图书馆→第一教学楼→李大钊像→蔡元培像→未名湖石碑→办公楼→华表→校史馆
路线2
邱德拔北广场→东门→恬园草坪→博雅塔→第一体育馆→未名湖北岸(湖心岛石舫)→外文楼→西门华表→校史馆
路线3
邱德拔北广场→第二教学楼→百周年纪念讲堂→燕南园→静园→李大钊像→蔡元培像→塞万提斯像→校史馆
路线4
邱德拔北广场→东门→恬园草坪→博雅塔→未名湖南岸→花神庙→钟亭→未名湖石碑→办公楼→西门华表→校史馆
6、校本部预约方式
扫描下方二维码,填写登记信息,提交成功后方可入校(仅作为进入校本部的凭证)

预约系统开放时间:4月13日18:00、4月14日18:00、4月15日18:00、4月16日18:00。
4月18日校园开放日当天,学生和家长需凭身份证件原件,从北京大学东门、东南门、东侧门步行刷证入校(限单次通行),学生需携带学生证
7、医学部预约方式
扫描下方二维码,填写登记信息,提交成功后方可入校(仅作为进入医学部的凭证)

预约系统开放时间:4月13日18:00、4月14日18:00、4月15日18:00、4月16日18:00。
4月18日校园开放日当天,学生和家长需凭身份证件原件,从北京大学医学部西门步行刷证入校(限单次通行),学生需携带学生证
温馨提示:为维护活动秩序,让各位同学和家长获得最佳参观体验,校本部与医学部需分别预约,各时段名额有限,约满即止,校外机动车不能预约入校,建议大家乘坐公共交通工具出行。
推荐阅读
👉2026年北京小升初各区入学途径汇总!各途径学校名单及招生计划是?
























