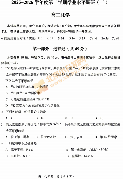
2025-2026学年第二学期房山高二期中化学试卷
2026-04-27 11:00|编辑: 赵老师|阅读: 2
摘要
2025-2026学年(下)房山高二期中化学试卷下载!考试分值、题型有哪些?
2026北京房山高二(下)期中化学
下载声明:本文由北京小升初网团队排版编辑,来源于网络,如有侵权,请及时联系管理员删除。
0
收藏
分享到: 
![QR Code]()

报错
微信扫一扫分享
微信里点“发现”
扫一下二维码便可将本文分享至朋友圈
上一篇:2025-2026学年第二学期北京汇文中学高二期中化学试卷
下一篇:2025-2026学年第二学期房山高二期中数学试卷
2026房山高二期中试卷房山高二期中化学试卷
0/500
没有更多了

























