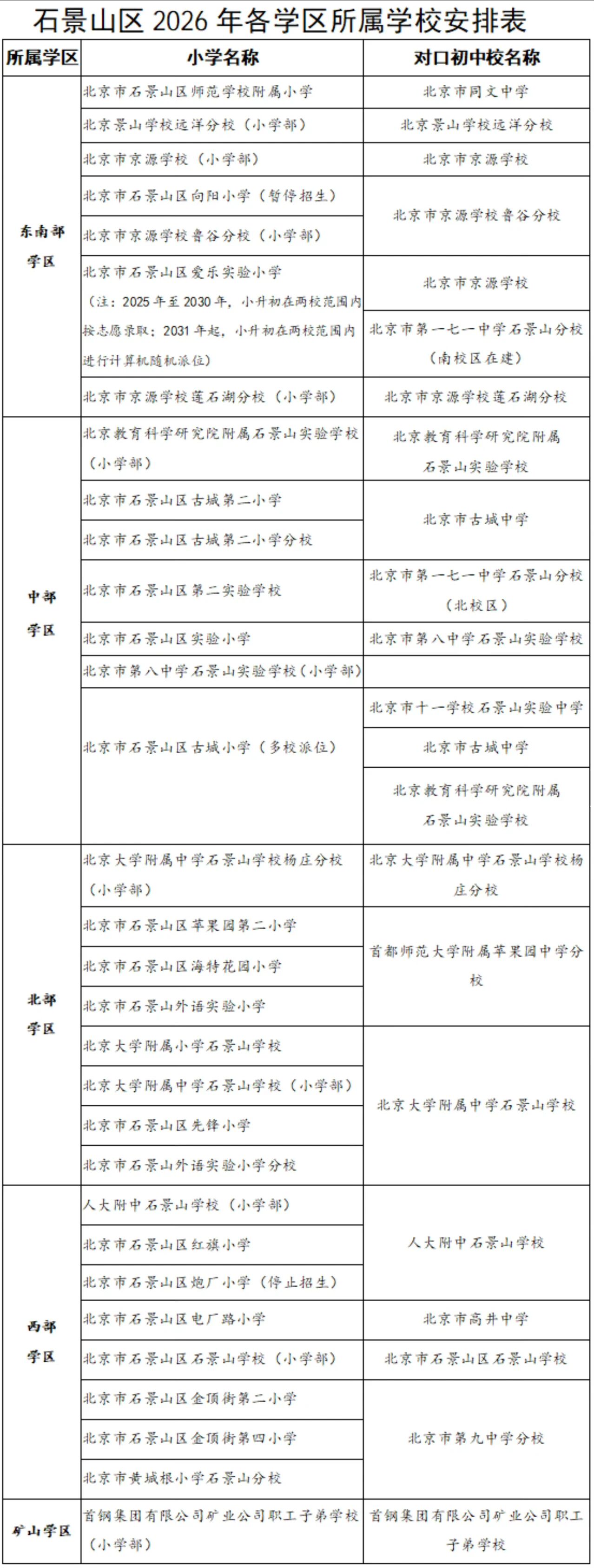
石景山区2026年各学区所属学校安排表发布!石景山2026各学区小学、对口初中有哪些?北京小升初网根据2026年石景山小升初政策整理,供2026/2027年石景山小升初家长参考!
石景山区2026年各学区所属学校安排表

延伸阅读:

2026-04-28 18:46|编辑: 赵老师|阅读: 7
摘要
石景山区2026年各学区所属学校安排表发布!石景山2026各学区小学、对口初中有哪些?
石景山区2026年各学区所属学校安排表发布!石景山2026各学区小学、对口初中有哪些?北京小升初网根据2026年石景山小升初政策整理,供2026/2027年石景山小升初家长参考!

延伸阅读:
声明:本文由北京小升初网团队排版编辑,来源于石景山招生考试中心,如有侵权,请及时联系管理员删除。
2026石景山小升初全市招生学校有哪些?中杉学校全市招生计划收费标准是?
2026石景山初中入学条件及要求是什么
2026年石景山区义务教育阶段入学工作方案(幼升小、小升初)
2026石景山小学、初中各学校入学咨询电话?2026石景山小升初入学咨询电话汇总
2026石景山小升初划片范围一览表更新!各学区内小学、初中有哪些?
0
收藏
微信扫一扫分享
微信里点“发现”
扫一下二维码便可将本文分享至朋友圈
上一篇:2026石景山小学、初中各学校入学咨询电话?2026石景山小升初入学咨询电话汇总
下一篇:2026石景山小升初信息汇总(政策、时间、非京籍、跨区、流程、途径、志愿填报、录取查询等)
没有更多了