2026大兴初三一模道德与法治试卷下载
2026-04-29 09:35|编辑: 赵老师|阅读: 8
摘要
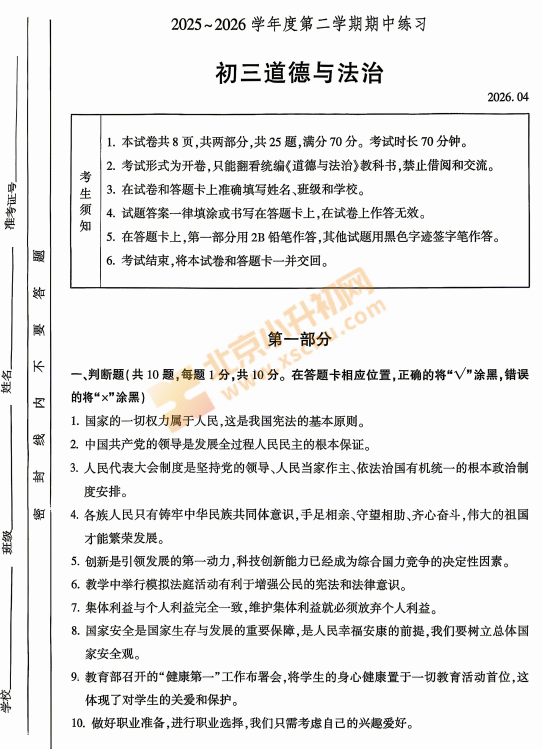
2026年大兴初三一模道德与法治试卷什么时候出?考哪些内容?满分多少?有多少题?2026、2027、2028大兴初三考生下载复习!
2026北京大兴初三一模道德与法治 有答案
下载声明:本文由北京小升初网团队排版编辑,来源于网络,如有侵权,请及时联系管理员删除。
2025年北京区级+市级三好学生评选常见问题汇总!持续更新!
2025年东城八大学区划分情况是什么,各学区小学有哪些?戳这
2025年各区集团校直升汇总(时间、流程、学校、名额、考试内容)
2025年全年中国传统节日、国际节日、节气汇总!2025年全年放假安排是?
2023-2025年大兴初三一模作文题目汇总
0
收藏
分享到: 
![QR Code]()

报错
微信扫一扫分享
微信里点“发现”
扫一下二维码便可将本文分享至朋友圈
上一篇:2026北京中考报名、考试、录取信息汇总
下一篇:2026大兴初三一模物理试卷下载
2026大兴初三一模2026大兴初三一模道法
0/500
没有更多了

























